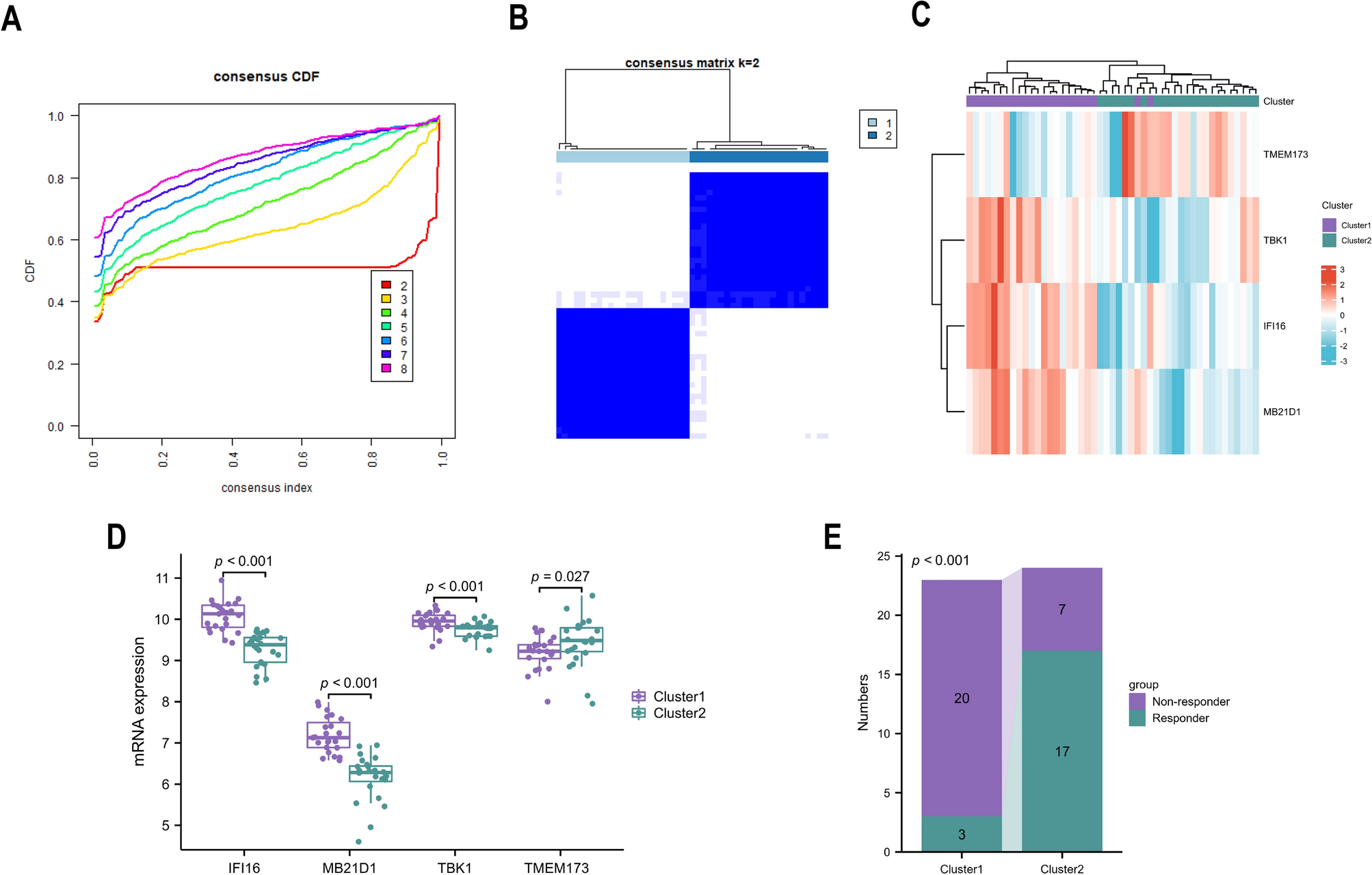
Figure 5

Classification of UC patients according to hub genes. (A) Using unsupervised consensus clustering, patients with UC of GSE16879 + GSE12251 are divided into two groups based on hub genes. (B) The item-consensus plot reveals that K = 2 is the best grouping. The expression of hub genes in each cluster is depicted by a heatmap (C) and box plots (D). (E) The stacked column chart shows the proportion of respondents and non-responders in two groups.