Figure 3
From: Investigating the potential of X chromosome shredding for mouse genetic biocontrol

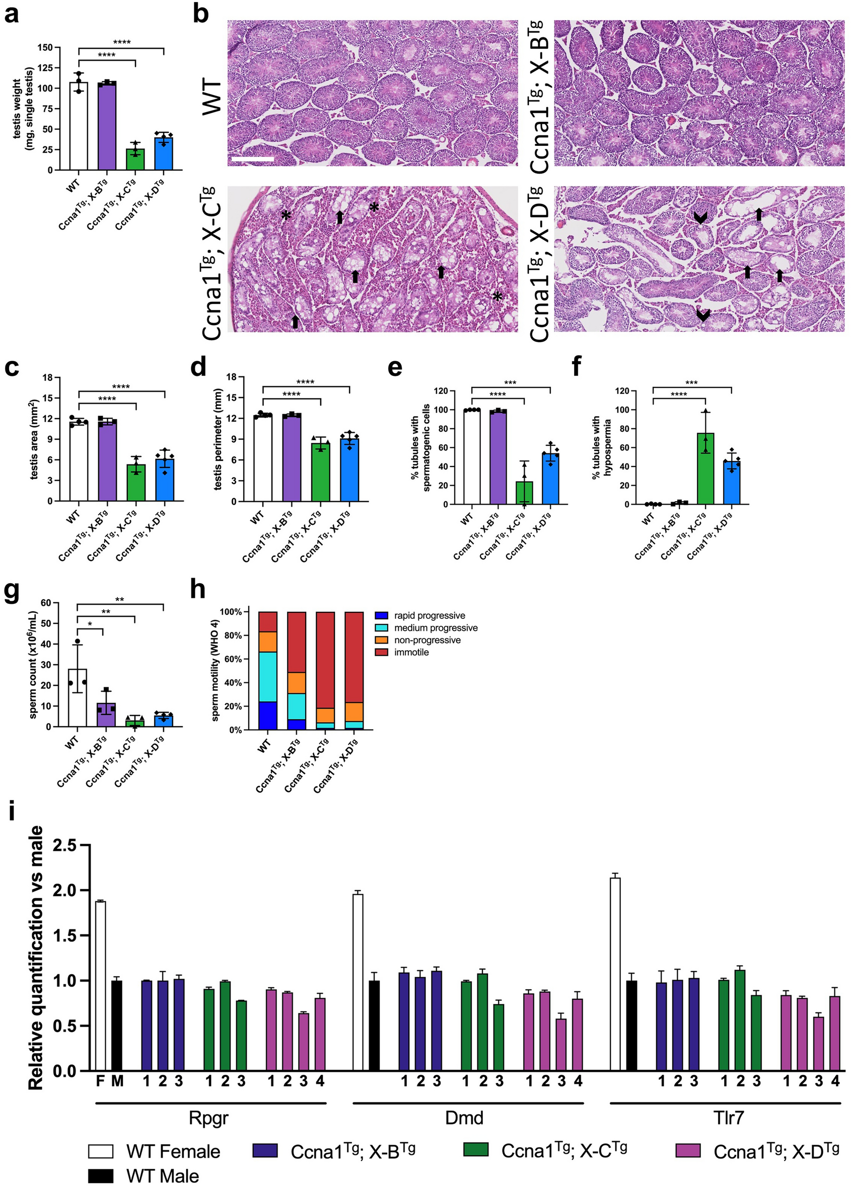
Functional assessment of Ccna1-Cas9Tg; X-shredderTg double transgenic mice. (a) WT, Ccna1Tg; X-BTg, Ccna1Tg; X-CTg, and Ccna1Tg; X-DTg ex-breeder males were sacrificed, testis removed and weighed on a fine balance. (b) H&E staining of representative testis sections from mice used in A. showing disrupted tubule architecture in Ccna1Tg; X-CTg and Ccna1Tg; X-DTg mice. Arrows indicate empty tubules. Arrow heads indicate vacuoles. Asterisks indicate areas with an abundance of Leydig cells. Scale bar = 250 µM. Quantification of two-dimensional area (c) and perimeter size (d) from sections. (e) Enumeration of the frequency of tubules containing spermatogenic cells. (f) Quantification of the frequency of empty tubules. (g) Sperm isolated from the epididymis were enumerated using a Sperm Class Analyser. (h) Sperm motility was measured according to WHO 4 metrics. Mean motility values from mice shown. (i) X chromosome dosage was assessed by qPCR using sperm DNA isolated from WT, Ccna1Tg; X-BTg, Ccna1Tg; X-CTg, and Ccna1Tg; X-DTg mice. Male mouse DNA containing one X chromosome was used as the reference. Mean ± SD of triplicates for each mouse is shown. (a) and (c–h) n = 3 for WT, Ccna1Tg; X-BTg, Ccna1Tg; X-CTg, and n = 4 Ccna1Tg; X-DTg. Bars show mean ± SD. Mice 21–67 weeks of age. (a), (c–i) show X-C-1Tg and X-C-2Tg data combined. Bars show mean ± SD, one way ANOVA with Sidak’s multiple comparison test.