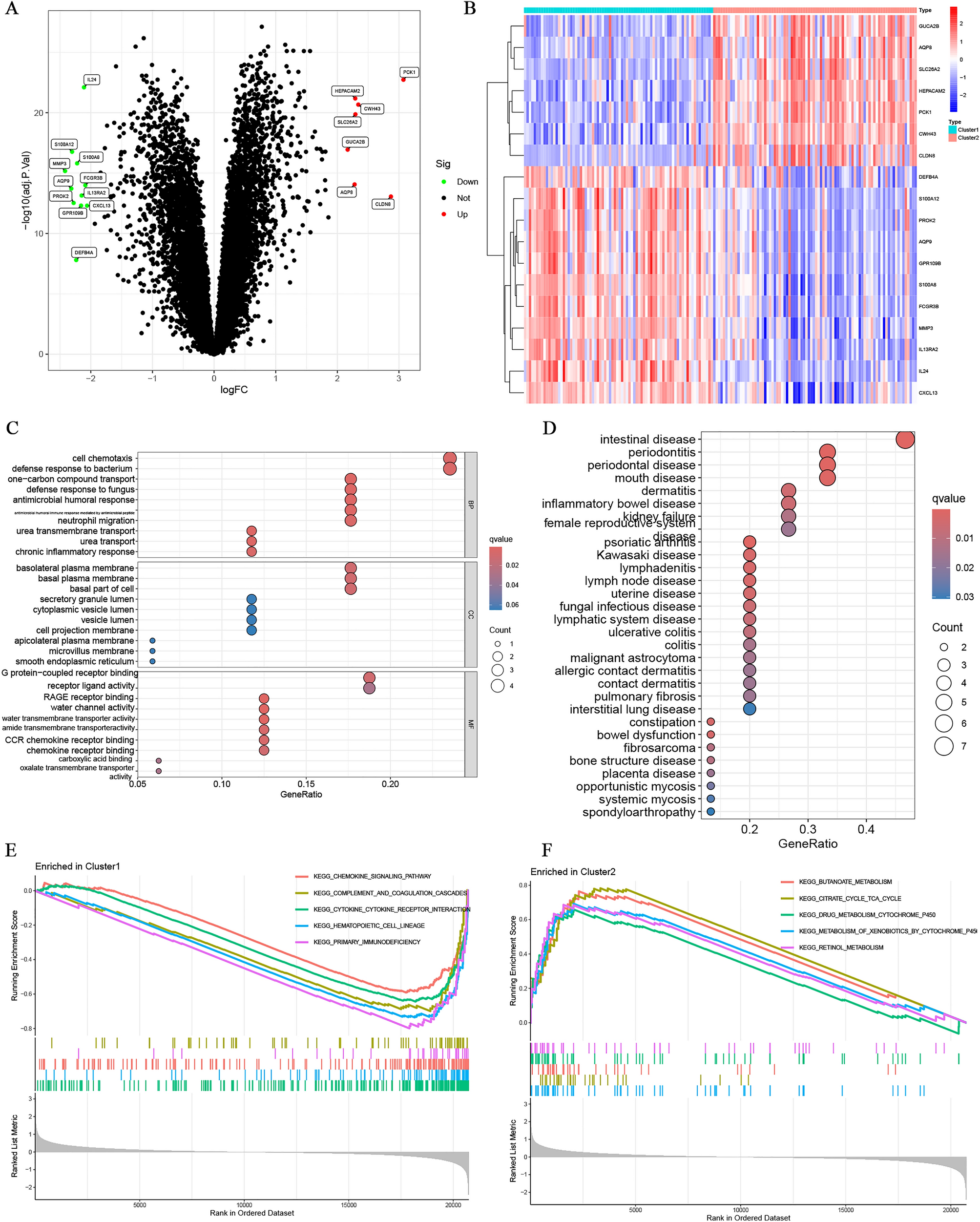
Figure 3

DEGs signature in UC patients. (A) Volcano plot showing differentially expressed genes between Cluster1 and Cluster2; (B) Heatmap of differentially expressed genes; (C) Gene Ontology (GO) analysis of DEGs; (D) Disease Ontology (DO) analysis of DEGs; GSEA between Cluster1 (E) and Cluster2 (F).