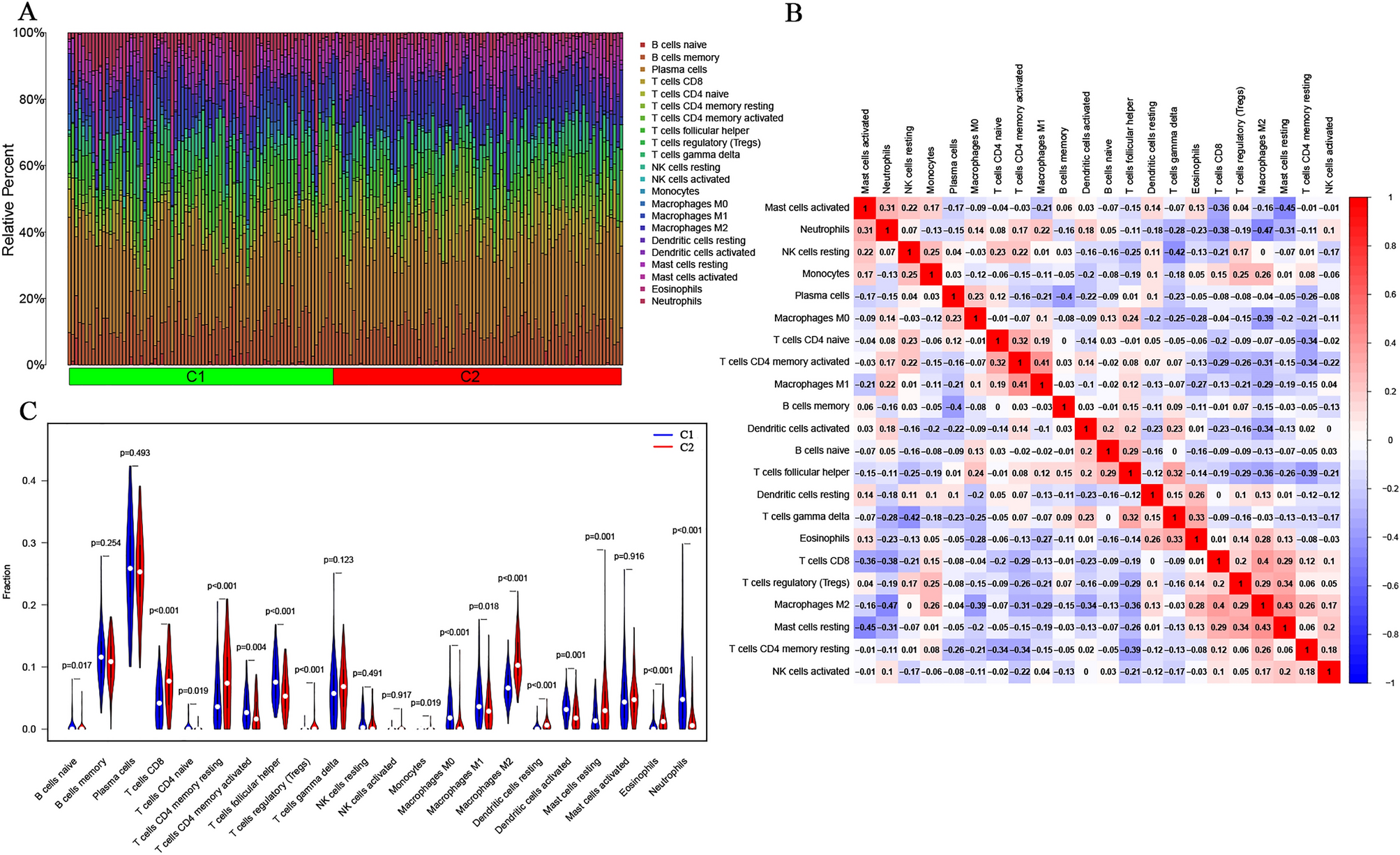
Figure 6

Proportion of immune cells in UC patients and their correlation analysis. (A) Percentage abundances of different immune cells in each sample of UC were determined by CIBERSORT. (B) Correlation matrix of different infiltrating immune cells in UC. The darker the blue, the stronger the negative correlation, and the darker the red, the stronger the positive correlation. (C) Comparison of immune cell infiltration in the intestinal mucosa between C1 subtype UC patients and C2 subtype UC patients. Blue represents the C1 group, and red represents the C2 group.