Figure 2
From: ATF4 inhibits tumor development and mediates p-GCN2/ASNS upregulation in colon cancer

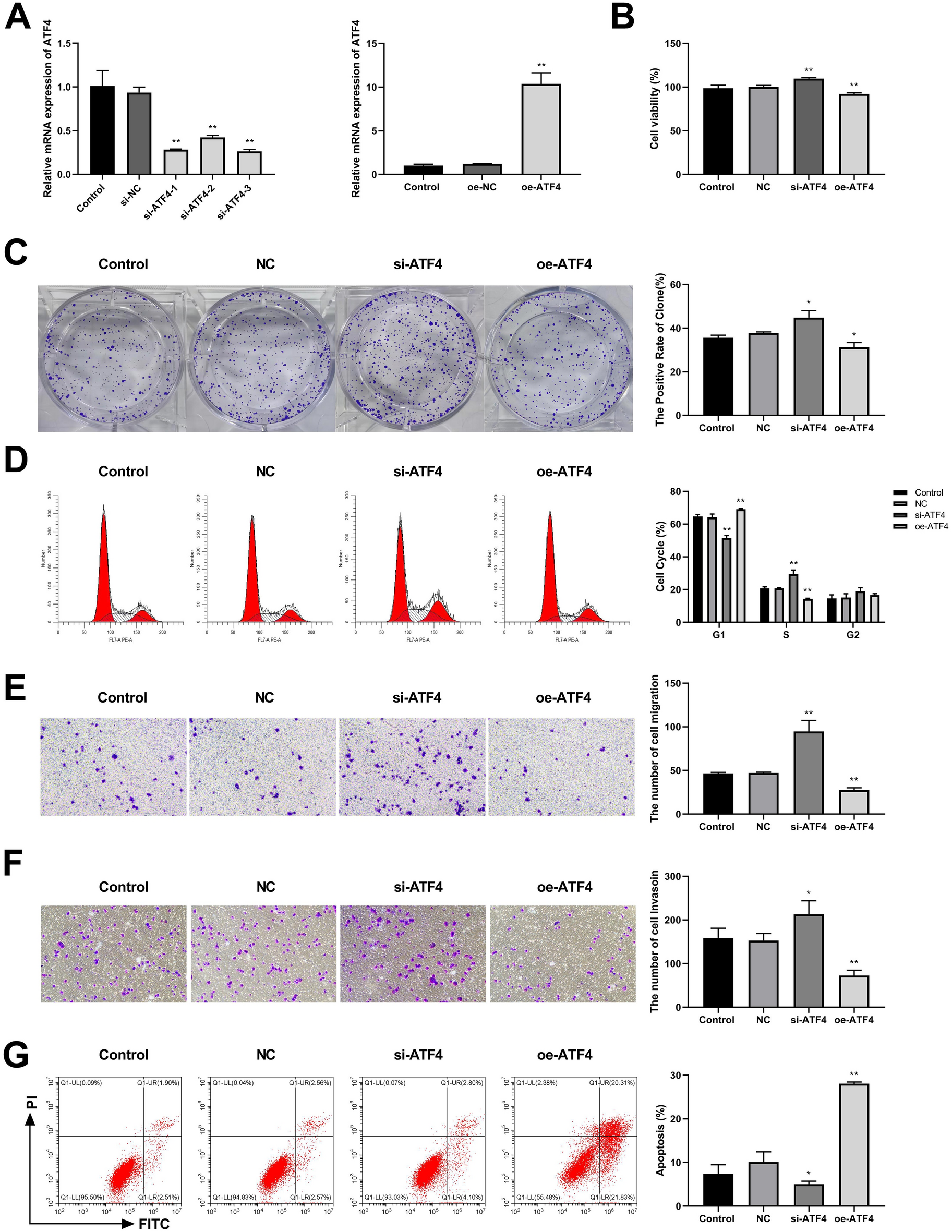
ATF4 impedes the progression of CC. (A) Transfection efficiency in SW480 cell line, both silenced and overexpressed for ATF4, was assessed using RT-qPCR. **p < 0.01 vs. si-NC or oe-NC group. (B) CCK8 was used to assess the effect of ATF4 silencing and overexpression on SW480 cell proliferation. (C) The influence of ATF4 silencing and overexpression on CC cell clone-forming ability was examined using clone-forming assay. (D) After treated with si-ATF4 and oe-ATF4, cell cycle of SW480 cells was detected by flow cytometry. (E,F) The migration (E) and invasion (F) of SW480 cells were assessed by Transwell assays in control, NC, si-ATF4, and oe-ATF4 groups. (G) Flow cytometry was employed to measure the SW480 cell apoptosis rate after si-ATF4 or oe-ATF4 transfection. *p < 0.05; **p < 0.01 vs. NC group.