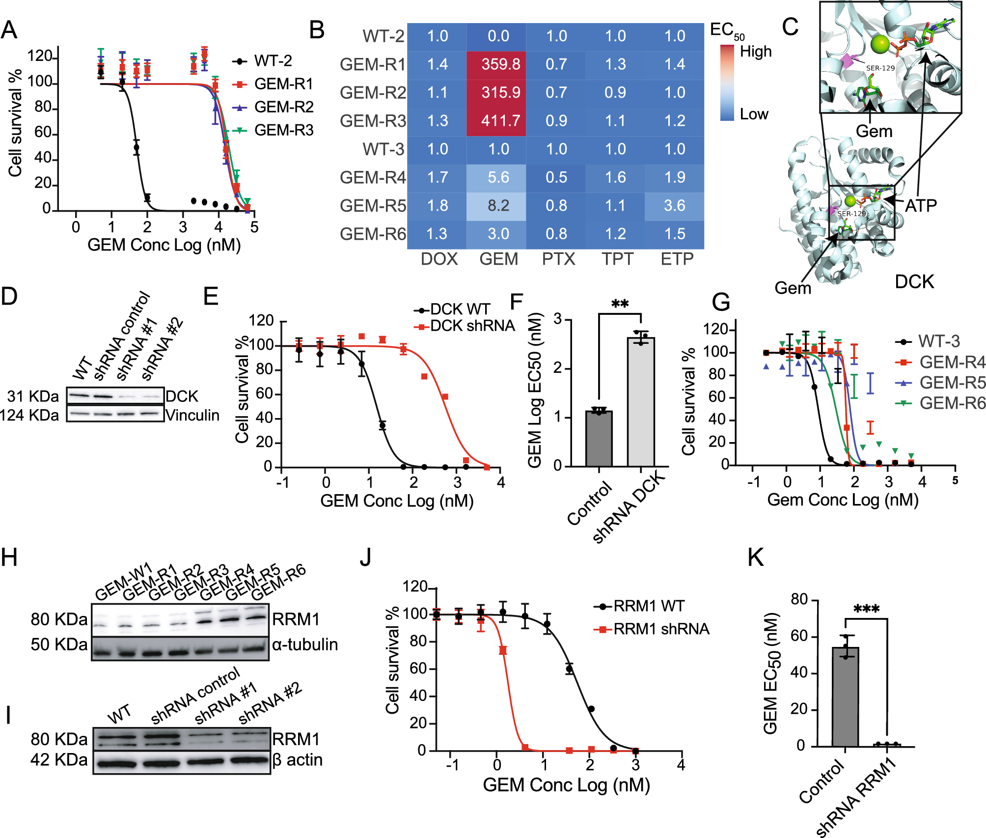
Figure 3

(A) GEM EC50 curves for first set of GEM evolved lines using n = 8 technical replicates per concentration point (B). EC50 ratio matrix showing absence of multidrug resistance pathways in all GEM resistant lines. (C) Crystal structure of human DCK (1P62) co-crystalized with GEM showing the position of Ser129, ~ 11 Å from GEM. D. Western blot confirming that shRNA gene depletion downregulates protein levels for DCK. shRNA #1 and shRNA #2 indicate independent biological replicates with same pool. (E) EC50 curves of the WT and shRNA knockdown cell lines for DCK. n = 8 with individual technical replicates overlaid for every concentration point. (F) Barplot of the EC50 WT and shRNA knockdown cell line for DCK in presence of GEM. Significance (**p < 0.05) determined by a paired ratio t test for three biological replicates. (G) GEM EC50 curves for second set of GEM evolved lines. (H) Western blot for RRM1 across all GEM samples showing overexpression pattern of RRM1 in GEM-R4-6 resistant clones. γ-tubulin is used as a loading control. I. Western blot confirming that shRNA gene depletion downregulates protein levels for RRM1. shRNA #1 and shRNA #2 indicate independent biological replicates with same pool. β-actin is used as a loading control. (I) EC50 curves of the WT and shRNA knockdown cell lines for RRM1. (J) Barplot of the EC50 control and shRNA RRM1 knockdowns in presence of GEM. Significance (***p < 0.01) determined by a paired ratio t test for three biological replicates.