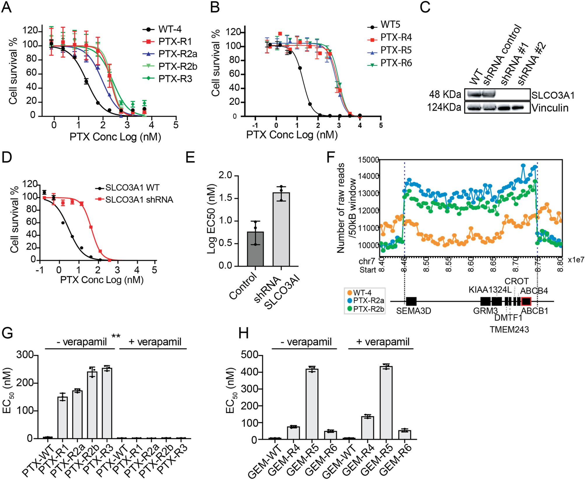
Figure 4

(A) PTX EC50 curves for evolved lines with n = 8 technical replicates (values are in Table S2) (B) PTX EC50 curves for a second independent set of evolved lines with n = 8 technical replicates (C) Western blot confirming shRNAs downregulate protein levels for SLCO3A. shRNA #1 and shRNA #2 indicate independent biological replicates with same pool. (D) EC50 curves of the WT and shRNA knock-down cell lines. (E) Barplot of the WT and shRNA knockdown cell lines for SLCO3A1 for three independent biological replicates. (F) Raw copy number profile for the amplification event containing protein coding genes including ABC transporters (ABCB1/ABCB4) PTX cell lines. The amplification region (chr7:84500000-87300000) had a higher number of raw reads (labeled with blue dash lines) with default window size of 50 K bp. Genes associated with the CNV event are depicted by black boxes underneath according to their position and sizes. ABCB1 is highlighted with red outline. (G) Barplot of EC50 of the PTX treated cell lines with and without verapamil and verapamil alone showing sensitization in presence of verapamil an ABC inhibitor (n = 4 technical replicates). (H) Control barplot of EC50 of the GEM cell lines ± verapamil showing no EC50 shift for GEM cell lines when co-treated with verapamil. Unless otherwise noted, all data is represented by mean ± s.e.m. with n = 3 with individual biological replicates overlaid. **p value < 0.01. p values determined by two-tailed t test.