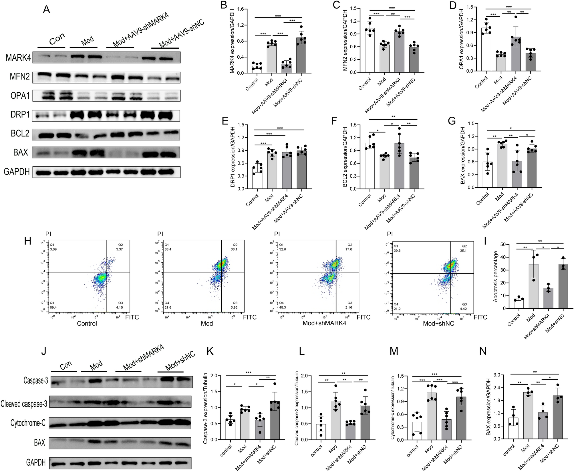
Figure 4

Effects of MARK4 deficiency on mitochondrial dynamics and myocardial cell apoptosis in STZ-induced DCM mice. (A–G) Western blot and quantitative analysis of the levels of mitochondrial dynamics- and apoptosis-related proteins (MFN2, OPA1, DRP1, BCL2, and BAX) (n = 6 samples per group). (H–I) Detection of the percentage of apoptotic cardiomyocytes in each group (n = 3 samples per group). (J–N) Western blot and quantitative analysis of apoptosis-related proteins (caspase-3, cleaved caspase-3, cytochrome c, and Bax) in cardiomyocytes (n = 6 samples per group). The data are presented as the means ± SDs. Significant differences are indicated by *P < 0.05, **P < 0.01, and ***P < 0.001.