Figure 2
From: Artificial intelligence-driven assessment of salt caverns for underground hydrogen storage in Poland

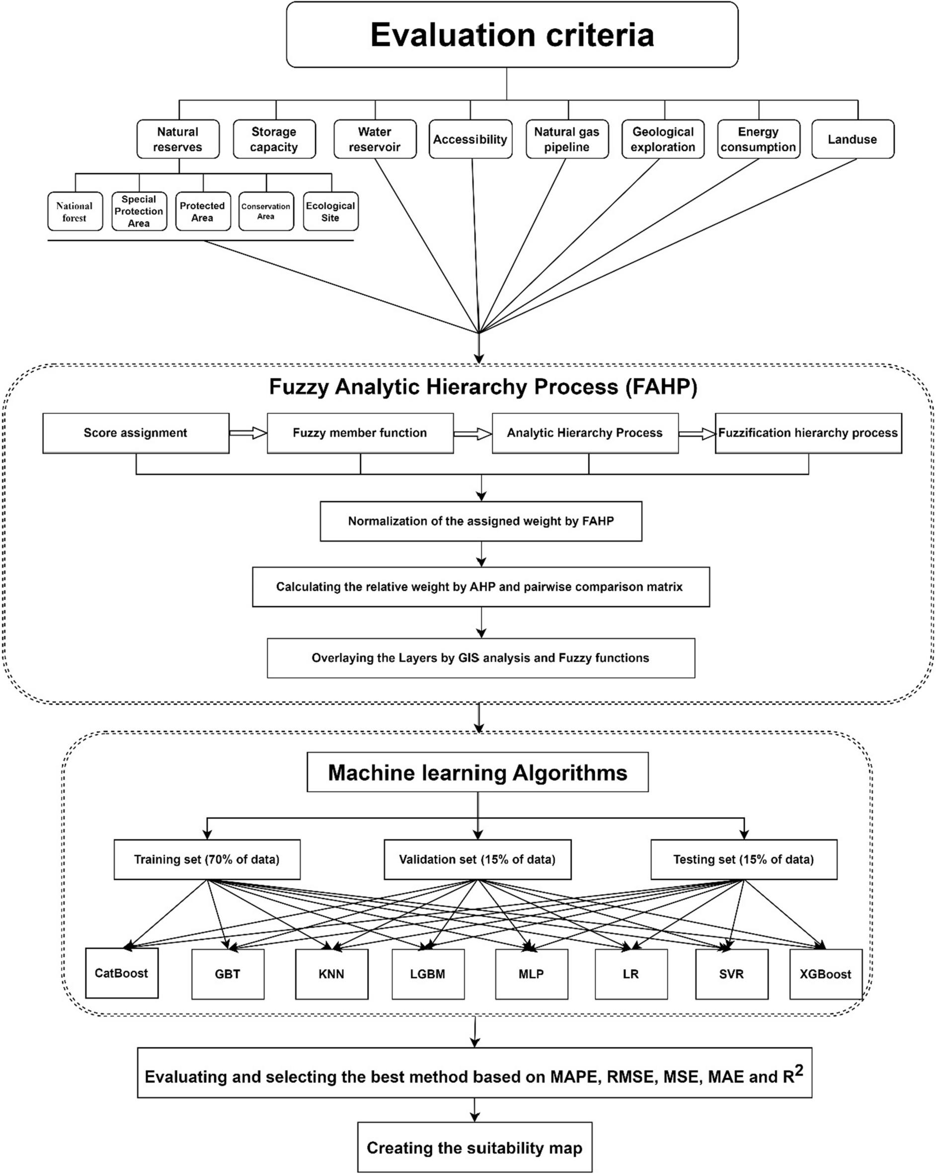
The workflow of the methodology.
From: Artificial intelligence-driven assessment of salt caverns for underground hydrogen storage in Poland

The workflow of the methodology.