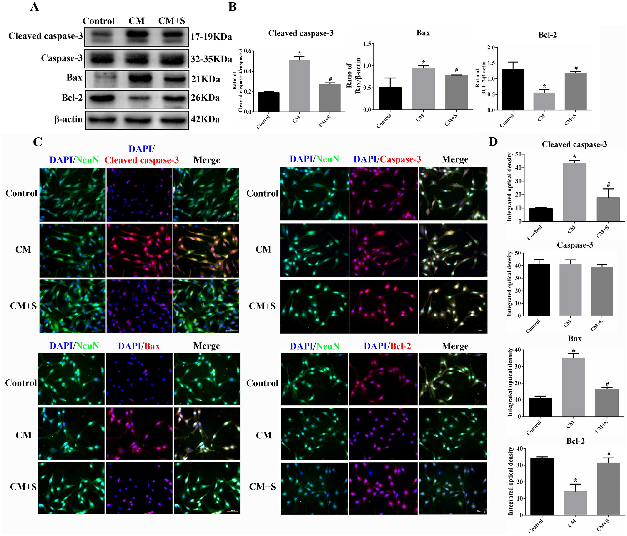
Figure 4

PC12 cell apoptosis related protein expression changes. (A) Bands of western blotting. (B) Bar chart of protein expression. (C) Images of immunofluorescent staining. Scale bar: 50 µm. (D) Bars of fluorescence intensity quantification. Data are shown as means ± standard deviation, n = 3 per group. *p < 0.05 compared with the control group, #p < 0.05 compared with the CM group.