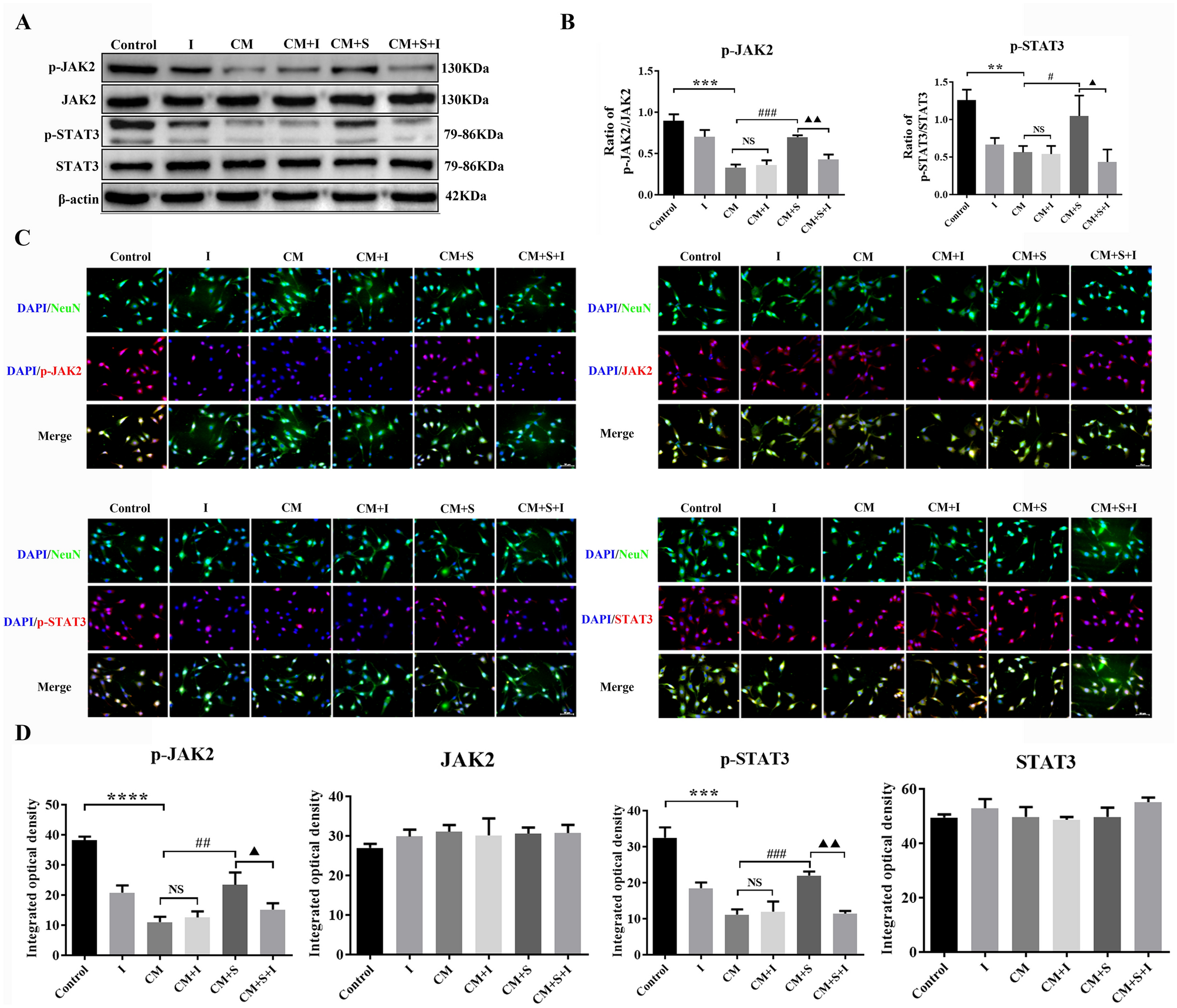
Figure 7

Effect of AG490 on the expression of JAK2/STAT3 signalling pathway-related proteins in PC12 cells. (A) Bands of western blotting. (B) Bar chart showing protein expression levels. (C) Images of immunofluorescent staining. Scale bar: 50 µm. (D) Bars of fluorescence intensity quantification. Data are shown as means ± standard deviation, n = 3 per group. **p < 0.01, ***p < 0.001, ****p < 0.001 compared with the control group; ##p < 0.01, ###p < 0.001 compared with the CM group; NS p > 0.05 compared with the CM group; ▲p < 0.05, ▲▲p < 0.05 compared with the CM + S group.