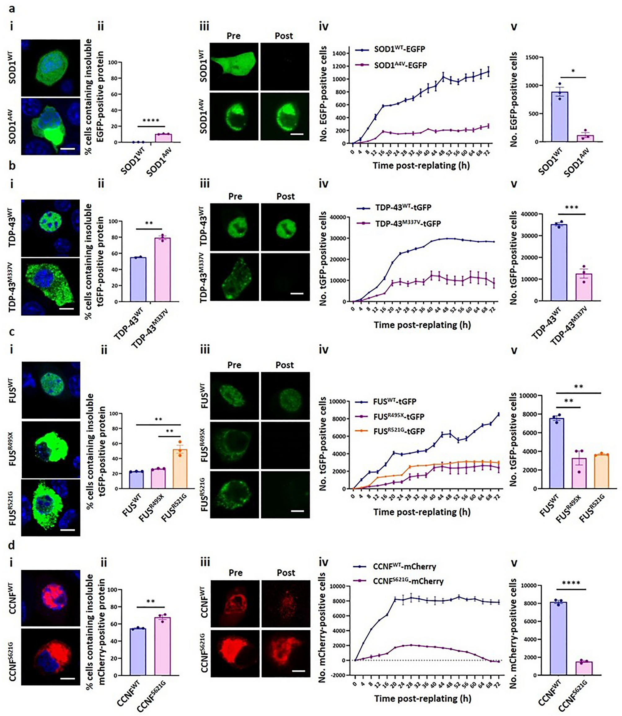
Figure 2

Characterising the localisation patterns and intracellular solubility of ALS-associated SOD1A4V, TDP-43M337V, FUSR495X, FUSR521G and CCNFS621G. NSC-34 cells were transiently transfected with (a) SOD1WT-EGFP or SOD1A4V-EGFP, (b) TDP-43WT-tGFP or TDP-43M337V-tGFP, (c) FUSWT-tGFP, FUSR495X-tGFP or FUSR521G-tGFP or (d) CCNFWT-mCherry or CCNFS621G-mCherry. After 48 h, transfected cells were either (i) fixed, nuclei stained with Hoechst and imaged using a Leica SP8 confocal microscope, (ii and iii) imaged on an IncuCyte® ZOOM, followed by incubation with 0.03% (w/v) saponin in PBS for 10 min at room temperature, before being imaged again on the IncuCyte or (iv and v) imaged in an IncuCyte® ZOOM over 72 h. (i) Representative images from confocal microscopy of Hoechst-stained cells. (ii) Cells were transfected in quadruplicate, and the data presented is the mean ± SEM of the percentage of transfected NSC-34 cells containing insoluble EGFP-/tGFP-/mCherry-positive protein following permeabilisation with saponin. (iii) Representative confocal images of cells prior to the addition of saponin solution (“Pre”), and following 10 min incubation in saponin solution (“Post”). (iv) Numbers of EGFP/tGFP/mCherry-positive cells over 72 h and (v) the mean ± SEM numbers of positive cells at 48 h post-replating, in triplicate wells of cells. Differences between the means were determined using Student’s t test or One-Way ANOVA followed by Tukey’s Multiple Comparison Test. * indicates p < 0.05, ** indicates p < 0.01, *** indicates p < 0.001 and **** indicates p < 0.0001. Scale bars represent 10 µm.