Figure 2

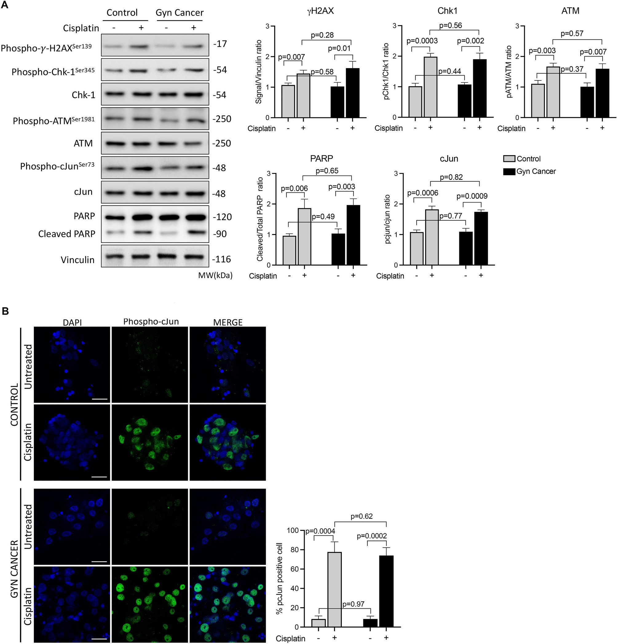
Analysis of DNA damage response patterns. Quantitative immunoblot analysis of the luteinized granulosa cells of the control and cancer patients treated with cisplatin for the comparison of the expression of the indicated DNA damage response elements. Quantitative comparison of the signal intensities is shown as the graphic bars to the right of the images (A). γ-H2AXSer139 Gamma-H2A histone family member X, Chk-1 Check-1 protein, ATM ataxia telangiectasia mutated, PARP poly (ADP-ribose) polymerase. Confocal image analysis of the luteinized granulosa cells stained for the phosphorylated form of c-Jun (phospho-c-JunSer73) (green signal) as evidence for SAP/JNK activation following treatment with cisplatin in the control and cancer patients. The nuclear stain is DAPI (blue signal). Scale bar: 20 μm (B).