Figure 4
From: Mutations found in cancer patients compromise DNA binding of the winged helix protein STK19

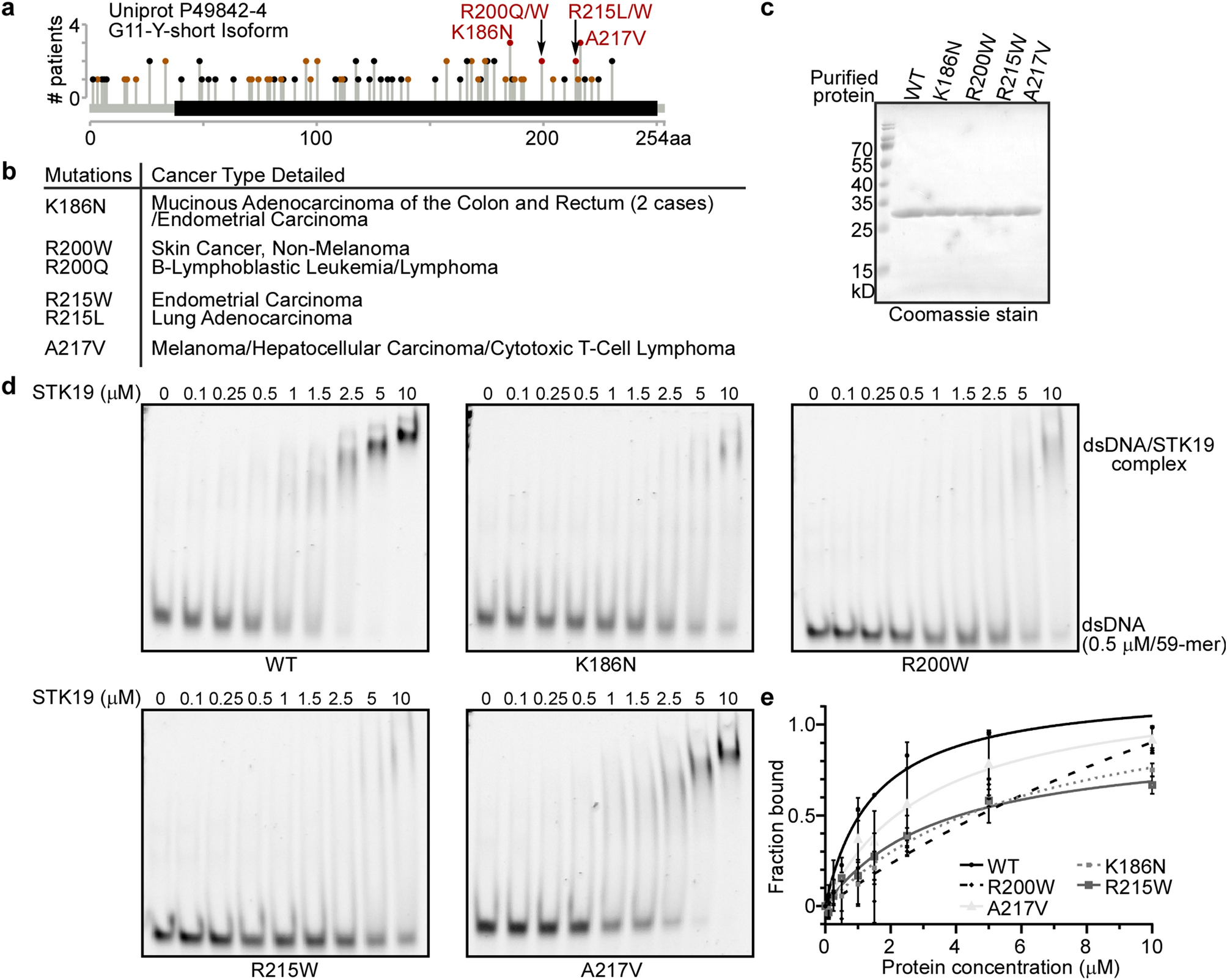
Mutations found in cancer patients compromise STK19 DNA binding. (a) Distribution of mutations found in cancer patients (cBioPortal curated set of non-redundant cancer studies) along the STK19 protein. Mutations tested in this study are colored red, while mutations that are predicted to interfere with the dsDNA binding function of the STK19 (see discussion) are colored orange. (b) Cancer types associated with the selected patient mutations. (c) Purified proteins used in the EMSA assay. (d) Mutations K186N, R200W, and R215W significantly compromise STK19 dsDNA binding ability. Representative images of EMSA are shown. (e) Quantification of (d) from independent repeats. n = 2. Error bars represent SEM.