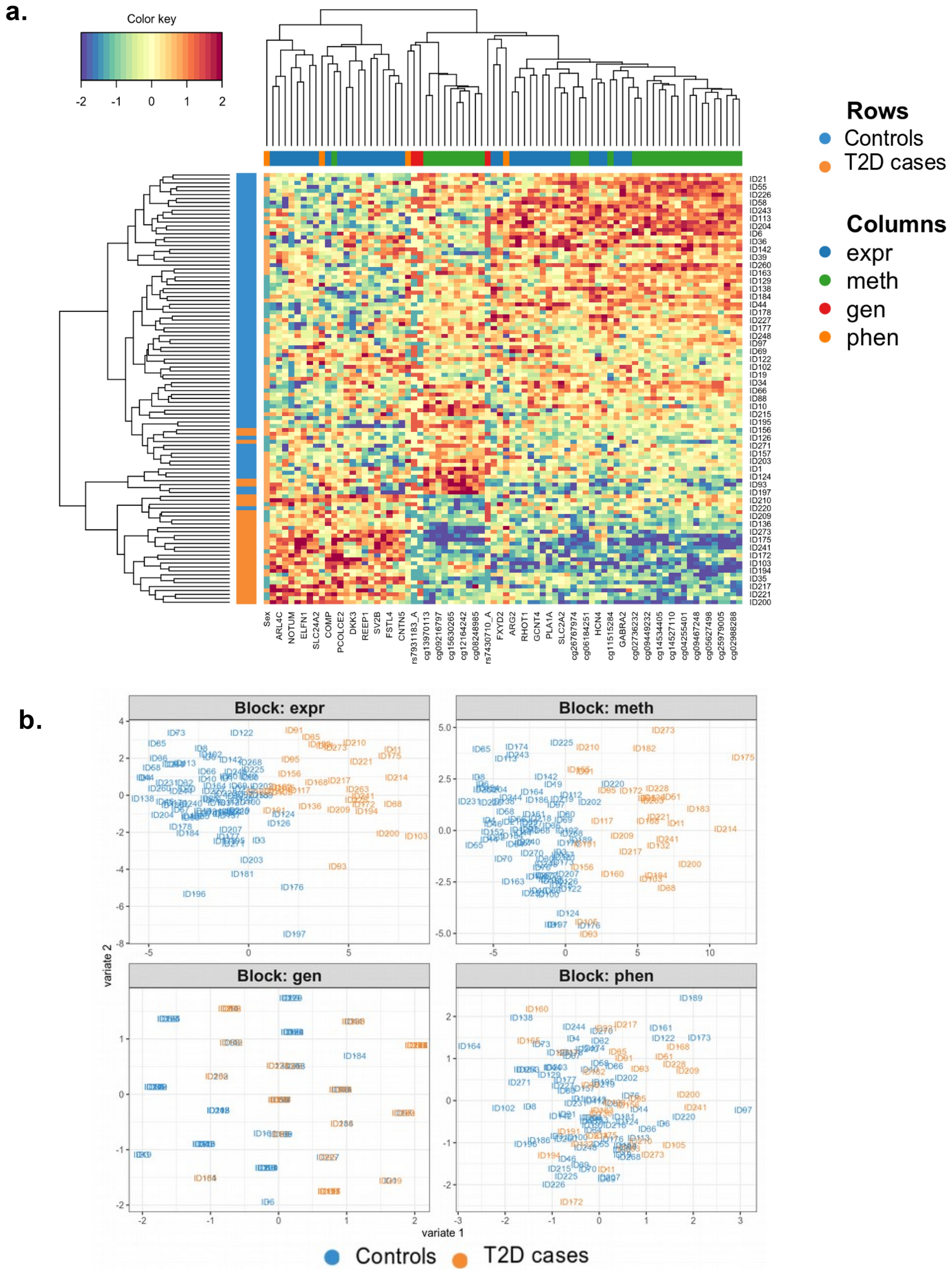
Figure 4

Contribution of individual Omics in a predictive model. (a) Heatmap displaying the results of hierarchical clustering on features selected via multiOmics integration. Individuals with type 2 diabetes (T2D, n = 32) and non-diabetic controls (n = 78) demonstrate a descent separation, while biomarkers responsible for that separation are inter-mixed with each other, reflecting the importance of interaction from all three Omics (mRNA expression (exp), DNA methylation (meth), genetic variation/SNPs (gen)) as well as clinical phenotypes (phen). (b) Contributions from the three individual Omic datasets (mRNA expression (expr), DNA methylation (meth), and genetic variation/SNPs (gen)) and the clinical phenotypes (phen) into the consensus integrative predictive model.