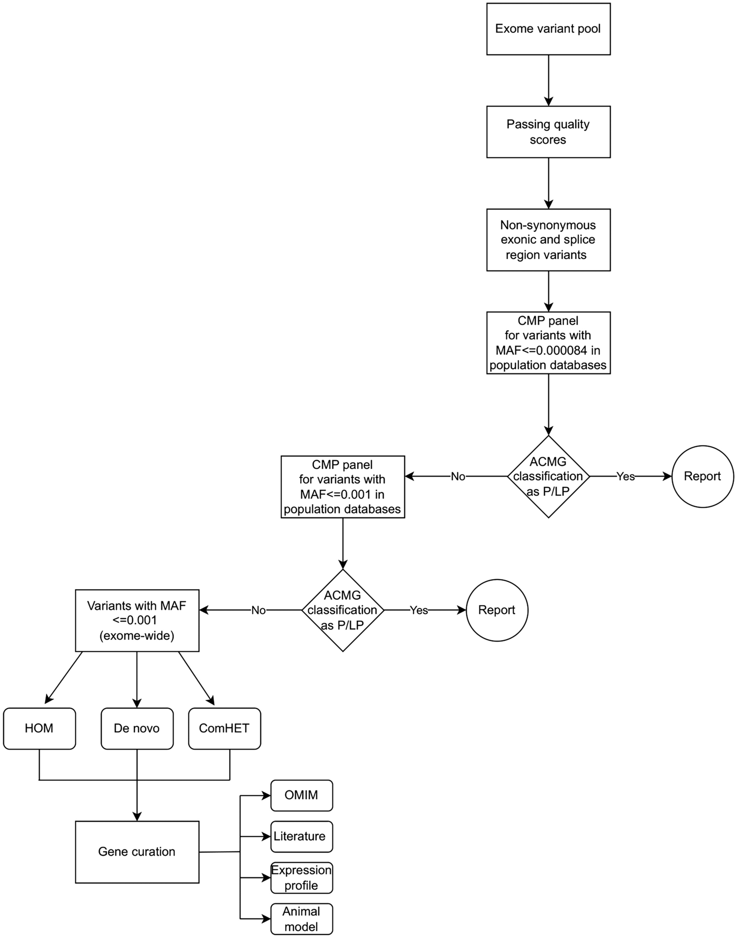
Figure 6

Flowchart illustrating the multi-step filtration approach to filter and select the described variants. CMP cardiomyopathy, MAF minor allele frequency, HOM homozygous, ComHET compound heterozygous, ACMG American College of Medical Genetics guidelines, P/LP pathogenic/likely pathogenic.