Figure 2
From: Unveiling new genetic insights in rheumatoid arthritis for drug discovery through Taxonomy3 analysis

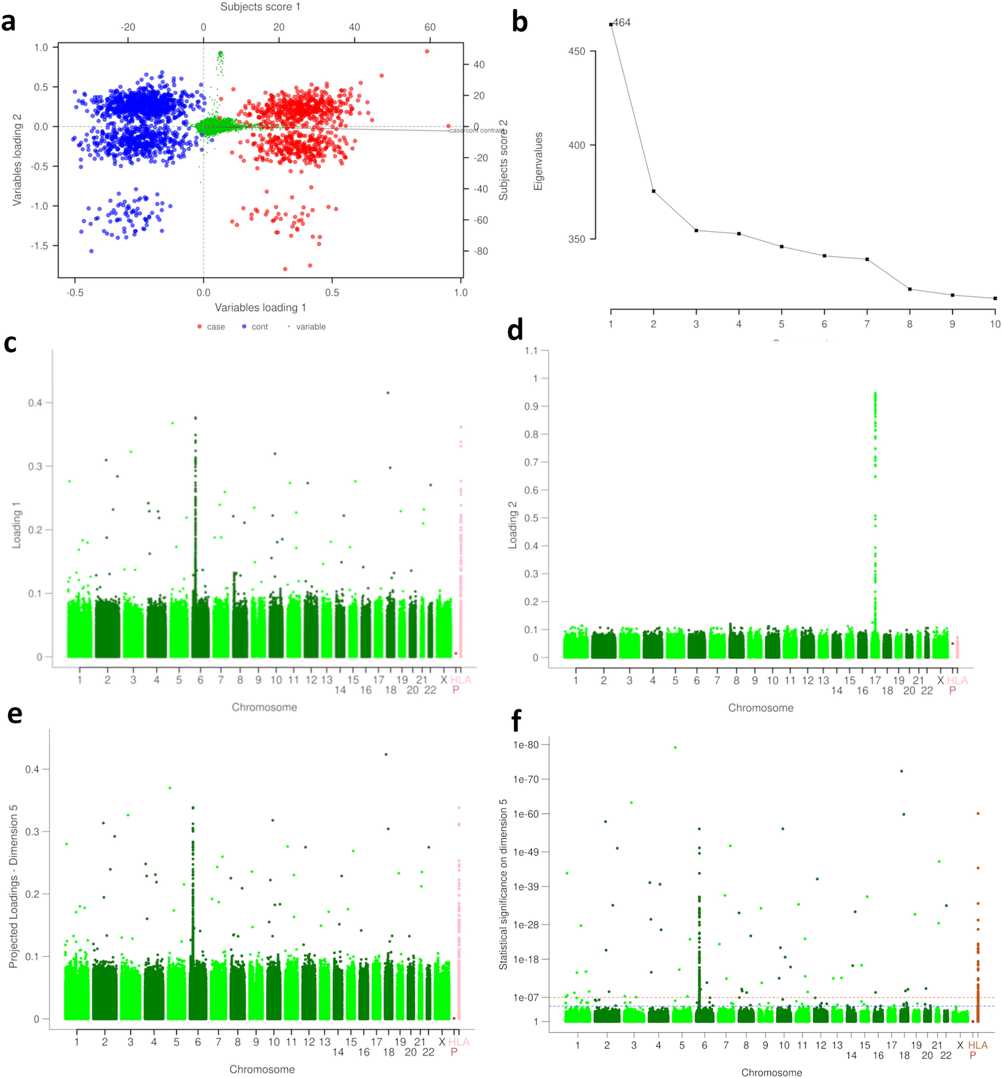
Taxonomy3 analysis plots. (A) Biplot of the first two PCA components, showing NBS controls (blue), RA cases (red) and SNPs variables (green). (B) PCA Scree plot, showing that most of the signal was retained by the first few principal components. (C, D) Manhattan plots for loadings 1 and 2. (E) Projected loadings plot showing dimension 5. (F) Manhattan plot based on 10,000 permutations of the case/control status representing projected loadings as p-values. The red and blue dotted lines represent the Šidák and Benjamini–Hochberg whole genome statistical thresholds, respectively. Plotted as HLA are imputed HLA variables and as P-data collection centres.