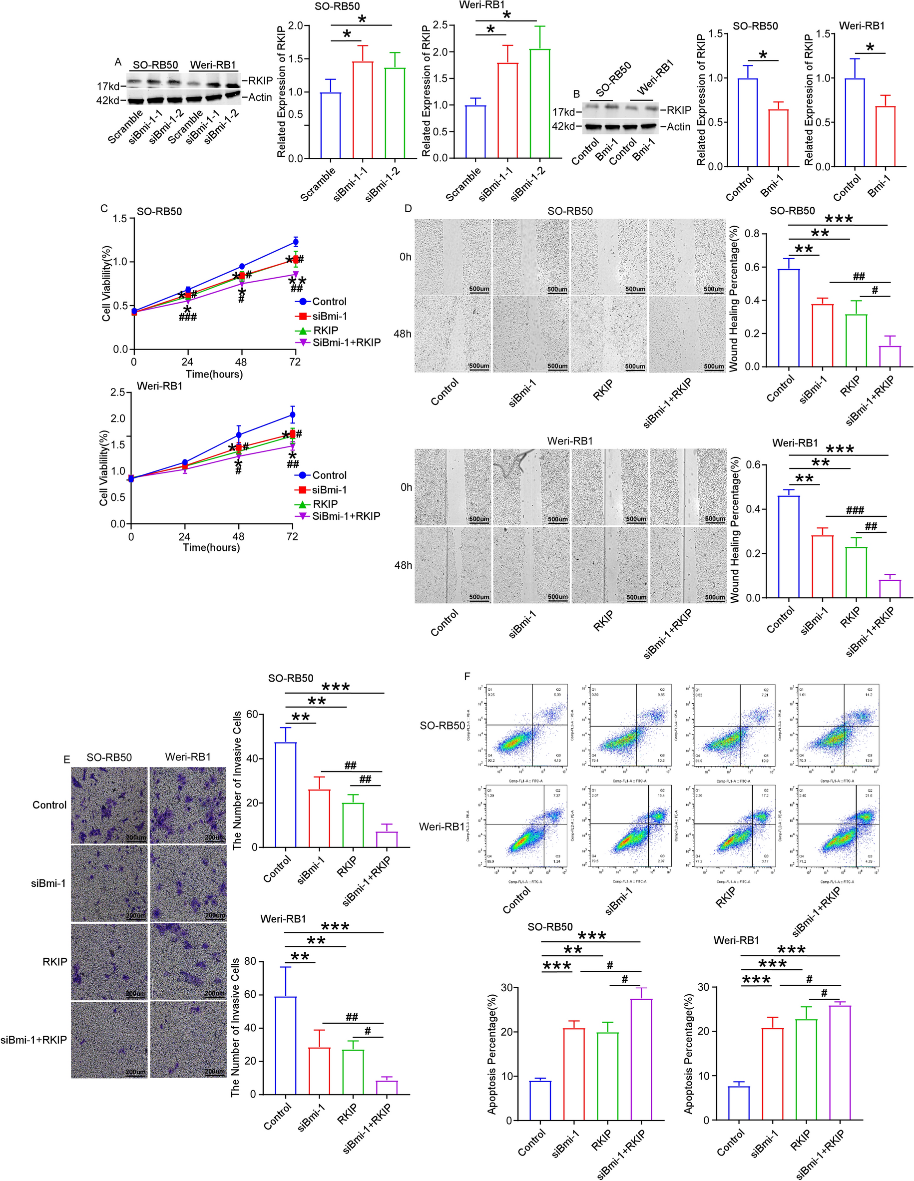
Figure 5

RKIP increases the functions of Bmi-1 knockdown on retinoblastoma cells. (A) The expression of RKIP was upregulated after knockdown of Bmi-1. (B) RKIP was downregulated after overexpressing Bmi-1 in cells. (C) Cell proliferation of cells co-transfected with RKIP and siRNA-Bmi-1 at 24 h, 48 h and 72 h were more decreased compared with cells only transfected siRNA-Bmi-1. (D,E) Cell migration (scale bar: 500 μm) and invasion (scale bar: 200 μm) of cells co-transfected with RKIP and siRNA-Bmi-1 were more diminished relative to cells transfected siRNA-Bmi-1. (F) Cell apoptosis of cells co-transfected with RKIP and siRNA-Bmi-1 were more increased relative to cells transfected siRNA-Bmi-1. *P < 0.05, **P < 0.01, ***P < 0.001, compared to the Scramble group or the Control group; #P < 0.05, ##P < 0.01, ###P < 0.001, compared to the siBmi-1+RKIP group.