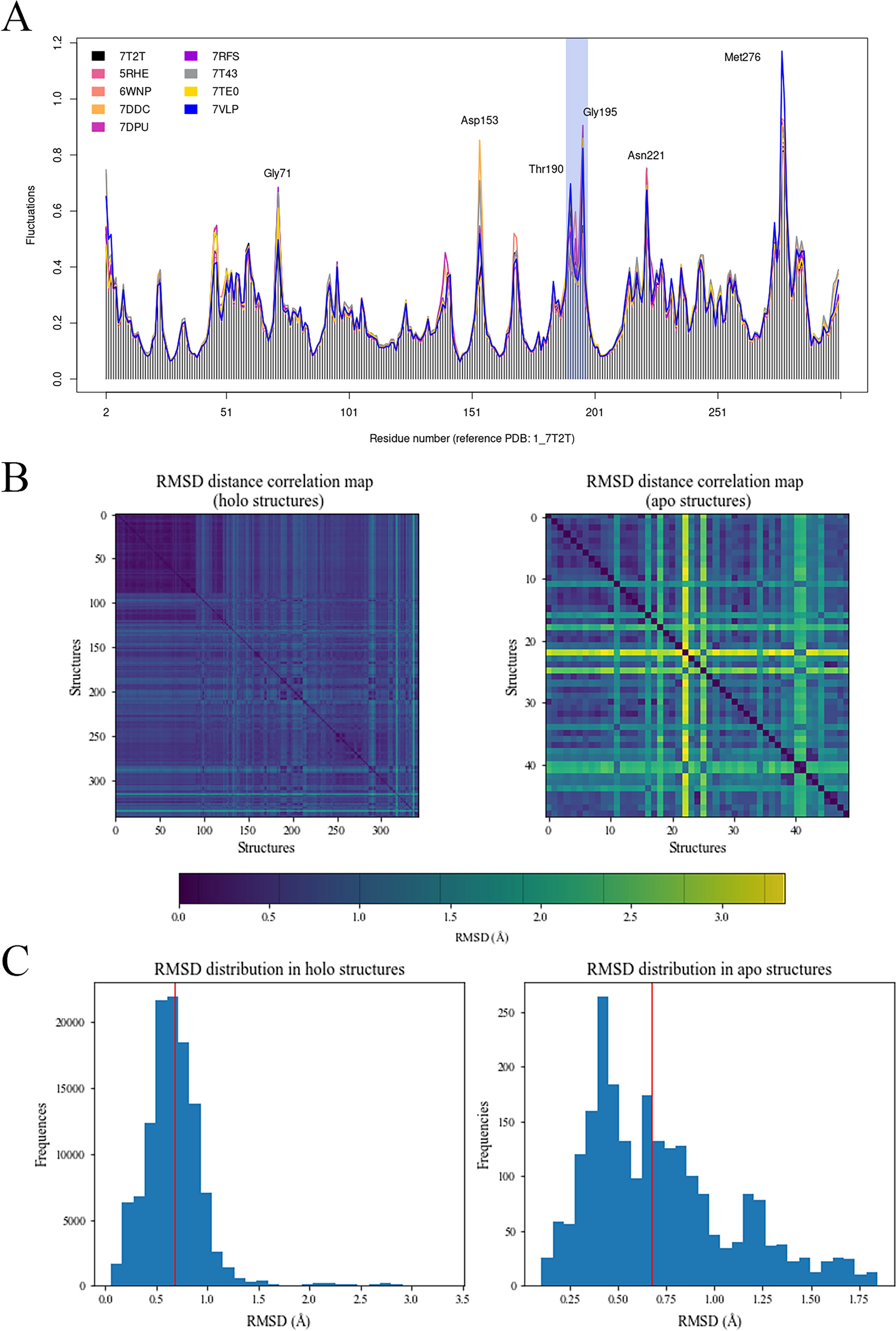
Figure 3

Flexibility of Mpro backbone. (A) Results of ensemble NMA of eight studied structures, annotated with labels of amino acids with high fluctuations. The main differences in patterns of fluctuations highlighted with light blue. (B) RMSD distance heatmaps for the holo and apo structures with the colormap expressed in angstroms (Ã…). (C) Distributions of the RMSD values within holo and apo structures expressed in angstroms (Ã…). The red lines represent the means of the distributions.