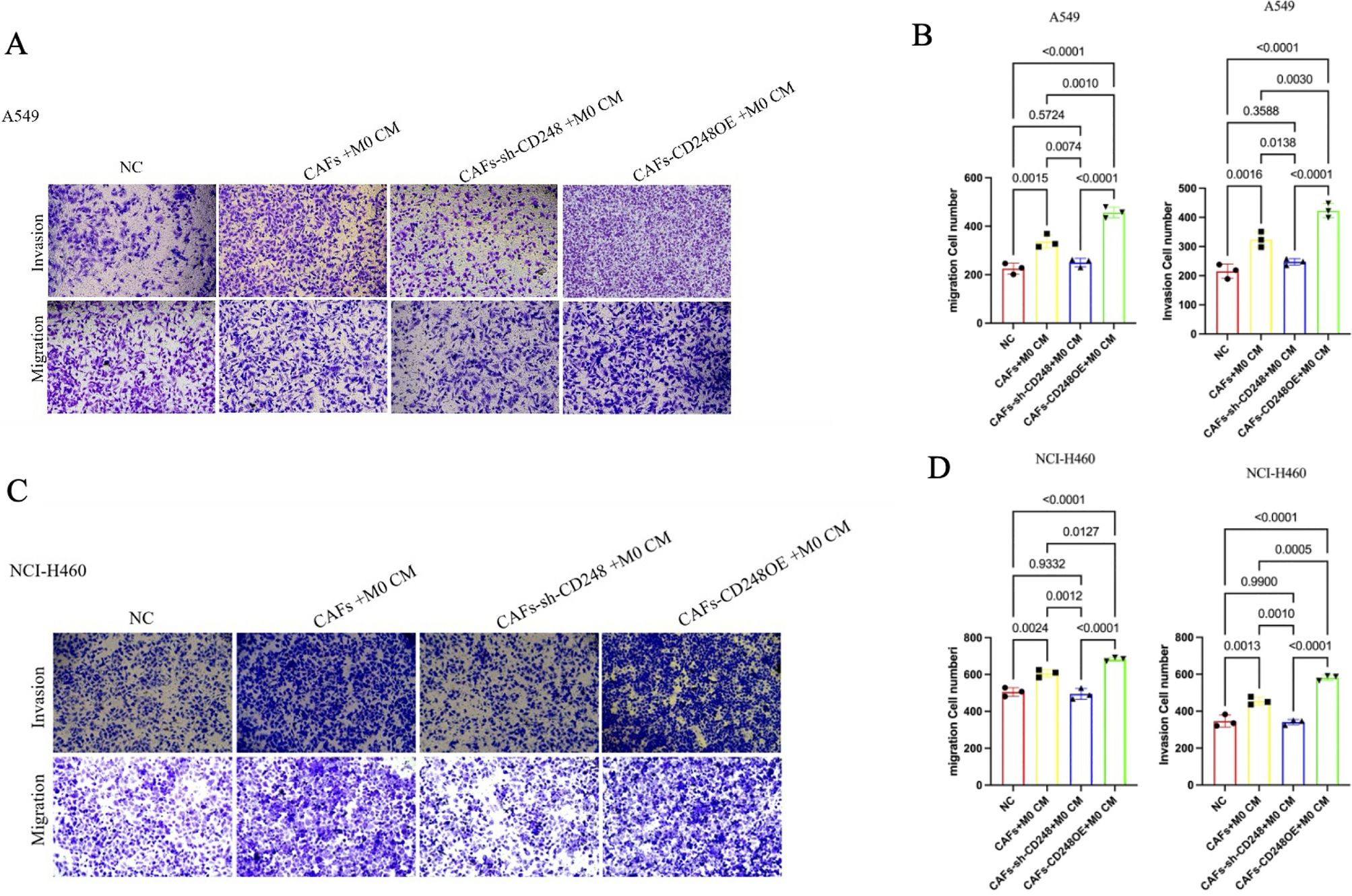
Figure 3

CD248-expressing CAFs induced M2-polarized macrophages to promote NSCLC migration and invasion. NSCLC cell migratory and invasive nature were characterized via Transwell assays. NSCLC cell lines A549 and NCI-H460 were co-cultured with conditional media of CAFs-sh-CON, CAFs-sh-CD248, CAFs-CD248OE treated THP-1 CM. (A) Transwell assay results examining the migration and invasion of A549 cells. (B) Quantification of the number of migration and invasion cells. (C) Transwell assay results examining the migration and invasion of NCI-H460 cells. (D) Quantification of the number of migration and invasion cells. We conducted three separate experiments. Data provided as mean ± SD.