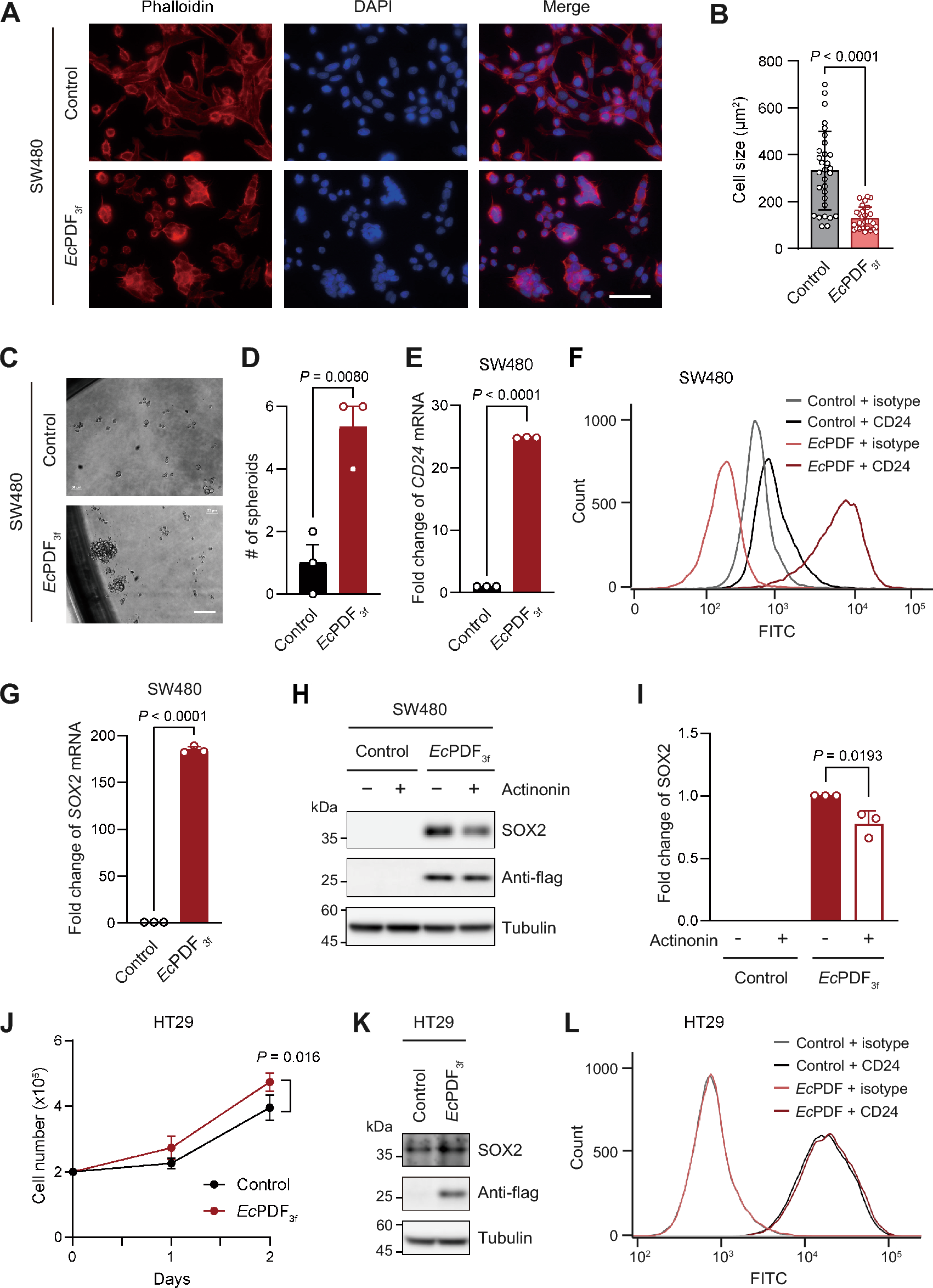
Figure 2

EcPDF expression induces CSC-like phenotypes in colorectal cancer cells. (A) Morphologies of control and EcPDF3f SW480 cells. F-actin and nuclei were stained using Alexa Fluor 594-conjugated phalloidin and DAPI, respectively. Scale bars, 50 μm. (B) Quantification of cell sizes in (A). (C) Spheroid analyses of control and EcPDF3f SW480 cells. Spheroids with a diameter exceeding 50 μm were counted. Scale bars, 100 μm. (D) Quantification of data in (C). (E) The levels of CD24 mRNA in control and EcPDF3f SW480 cells. (F) A representative FACS histogram depicting non-specific (isotype) and specific CD24 fluorescence patterns in control and EcPDF3f SW480 cells. (G) The levels of SOX2 mRNA in control and EcPDF3f SW480 cells. (H) Immunoblotting of SOX2 in control and EcPDF3f SW480 cells with or without actinonin (2 µg/ml) treatment for 2 days. (I) Quantification of data in (H). (J) The growth of vector only-expressing (control) and EcPDF3f-expressing HT29 cells. (K) Immunoblotting of SOX2 in control and EcPDF3f-expressing HT29 cells. (L) Same as in (F) but with control and EcPDF3f-expressing HT29 cells. In (B,D,E,G,I,J), error bars are presented as the mean ± SD of three replicate experiments; two-tailed t-test; significant P values are indicated in the figures.