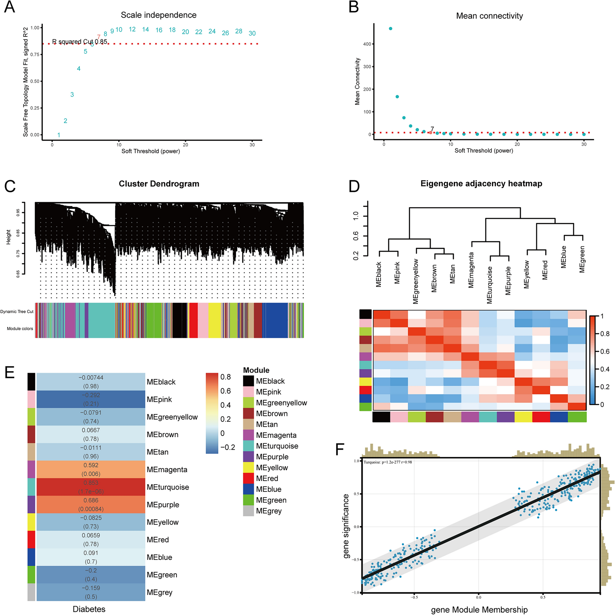
Figure 3

Identification of modules associated with diabetic cardiomyopathy using the weighted gene co-expression network analysis (WGCNA). (A) Analysis of the scale-free index for various soft-threshold powers (β). (B) Analysis of the mean connectivity for various soft-threshold powers. (C) Dendrogram of all differentially expressed genes clustered based on the measurement of dissimilarity (1-TOM). The color band shows the results obtained from the automatic single-block analysis. (D) Eigengene dendrogram and eigengene adjacency plot. (E) Heatmap of the correlation between the module eigengenes and clinical traits of diabetes. We selected the ME turquoise-grade block for subsequent analysis. TOM topological overlap matrix, ME module eigengene.