Figure 1
From: Intratumoral microbiome of adenoid cystic carcinomas and comparison with other head and neck cancers

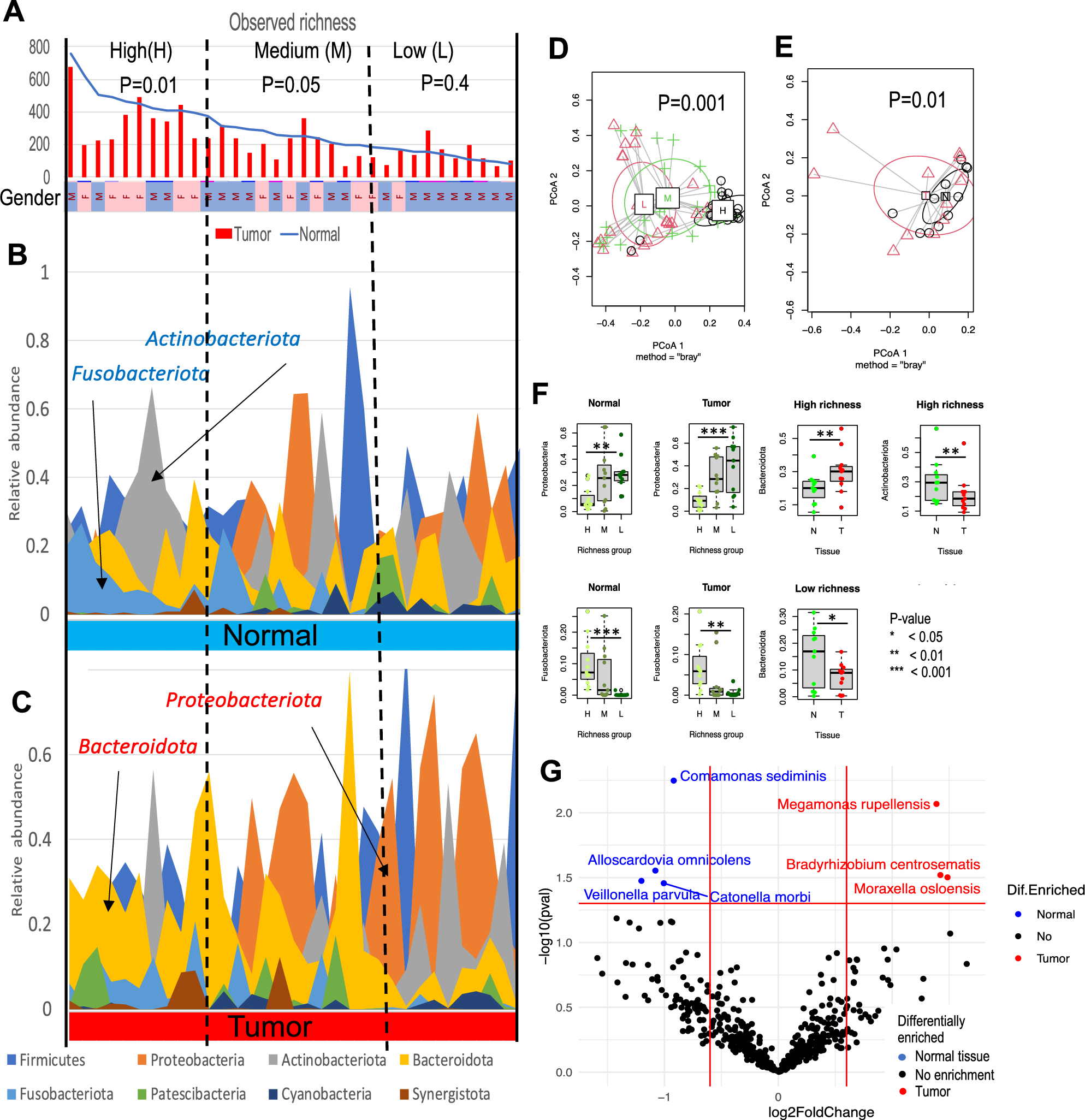
Associated changes in the richness and taxonomic structure of bacterial communities in tumor and matched normal tissues. (A) A significant difference in the number of identified spp. (richness) in tumors vs normal tissue was mostly observed in patients with a more diverse microbiome in normal tissue. The samples were sorted by richness and then divided into 3 equal richness groups (see dashed lines): low (L), medium (M), and high (H) number of species in the normal samples. A paired two-sided t test was used to evaluate whether tumor tissue was significantly different from normal tissue in each group. The p values produced from the test are shown in the figure. The sex of the patient is labeled as a bar on the Y axis with a rose (female) or blue (male) color. (B) Permutational multivariate analysis of variance of paired tumor-normal tissue samples in terms of bacterial species abundances revealed a significant association between the bacterial community structure and microbiome richness. Centroids of samples for each richness group are labeled H (High richness), M (Medium), and L (Low). (C) Permutational multivariate analysis of variance of paired tumor-normal samples from patients in the high-richness group revealed significant differences in the community structure between tumor and normal tissues. Centroids for tumor (red triangles) and normal (black circles) samples are labeled T and N, respectively. (D,E) Relative abundance of the most abundant phyla in normal and tumor tissues sorted by species richness in normal tissue. The phyla that are significantly more abundant in normal or tumor tissues are labeled with blue and red arrows, respectively. An increased abundance of Proteobacteriota and a decreased abundance of Actinobacteriota and Fusobacteriota were observed in tumors with low species richness. (F) Significant difference in the relative abundances of Bacteroidota, Fusobacteriota and Actinobacteriota between tumor and normal tissue from different richness groups. (G) Volcano plot of differentially abundant species identified by MaAsLin in normal and tumor tissues.