Figure 2
From: Enhanced chondrogenic potential in GelMA-based 3D cartilage model via Wnt3a surface immobilization

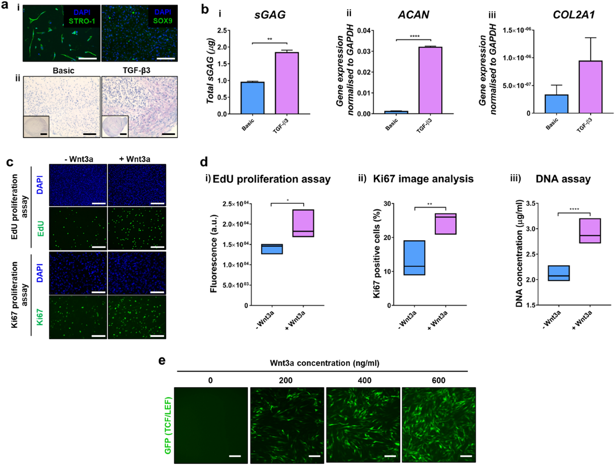
Characterization of Y201 GFP TCF/LEF reporter BMSCs, showing their suitability as a cell source for the development of a 3D regenerative cartilage model for drug screening applications. (a) (i) Representative immunofluorescence images of undifferentiated Y201 cells cultured in monolayer for 7 days, showing cell nuclei (blue) and high expression of STRO-1 (left image, green) and low levels of SOX9 (right image, green), consistent with the undifferentiated state of Y201 cells. (ii) Y201 cell pellet in basic (left) and chondrogenic conditions (right) after 26 days of culture stained for proteoglycans, showing increased production of proteoglycans in presence of TGF-β3 compared to the control. Scale bars = 150 µm. (b) (i) sGAG assay indicates significant increase in sGAG production in chondrogenic medium compared to basic control. (ii) Gene expression of ACAN and (iii) COL2A1 relative to GAPDH indicates a cartilage-like genetic profile of the cells under chondrogenic conditions (**p < 0.01; ****p < 0.0001). (c) Representative immunofluorescence images of EdU and Ki67 proliferation assay, showing improved proliferation of Y201 monolayers exposed to soluble Wnt3 (+ Wnt3a) compared to untreated control (-Wnt3a) (nuclei = blue, Edu/Ki67 = green). Scale bars = 150 µm. (d) Quantification of (i) Edu, (ii) Ki67 and (iii) Pico Green assays, confirming enhanced proliferation of Y201s upon treatment with soluble Wnt3a (*p < 0.05; **p < 0.01; ****p < 0.0001). (e) Representative immunofluorescence images of Y201 BMSCs confirming Wnt3a functionality by activation of the TCF/LEF reporter (GFP TCF/LEF = green). Cell response to Wnt3a is dose dependent. Scale bars = 150 µm.