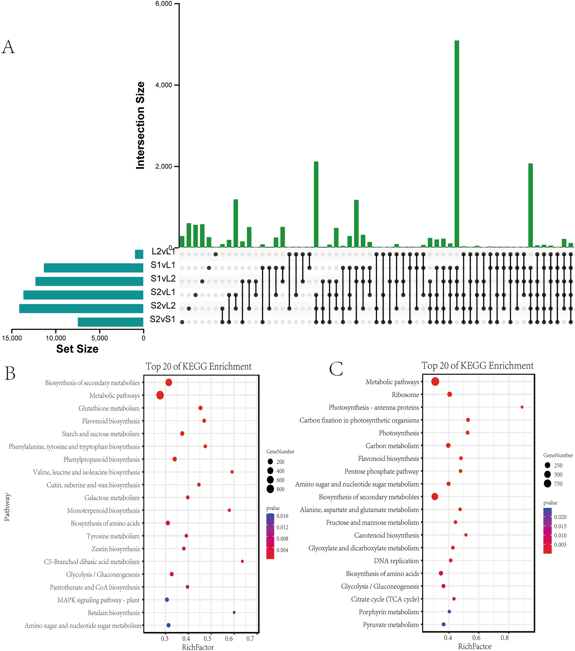
Figure 6

Differential expression of genes and KEGG enrichment analysis in sorghum seeds and leaves. (A) Upset plot of differentially expressed genes at different developmental stages of sorghum seeds and leaves. (B) KEGG enrichment analysis of S2vS1 differentially expressed gene. (C) KEGG enrichment analysis of differentially expressed genes between leaves and seeds (S1vL1, S1vL2, S2vL1, S2vL2).