Figure 6
From: Association of litter size with the ruminal microbiome structure and metabolomic profile in goats

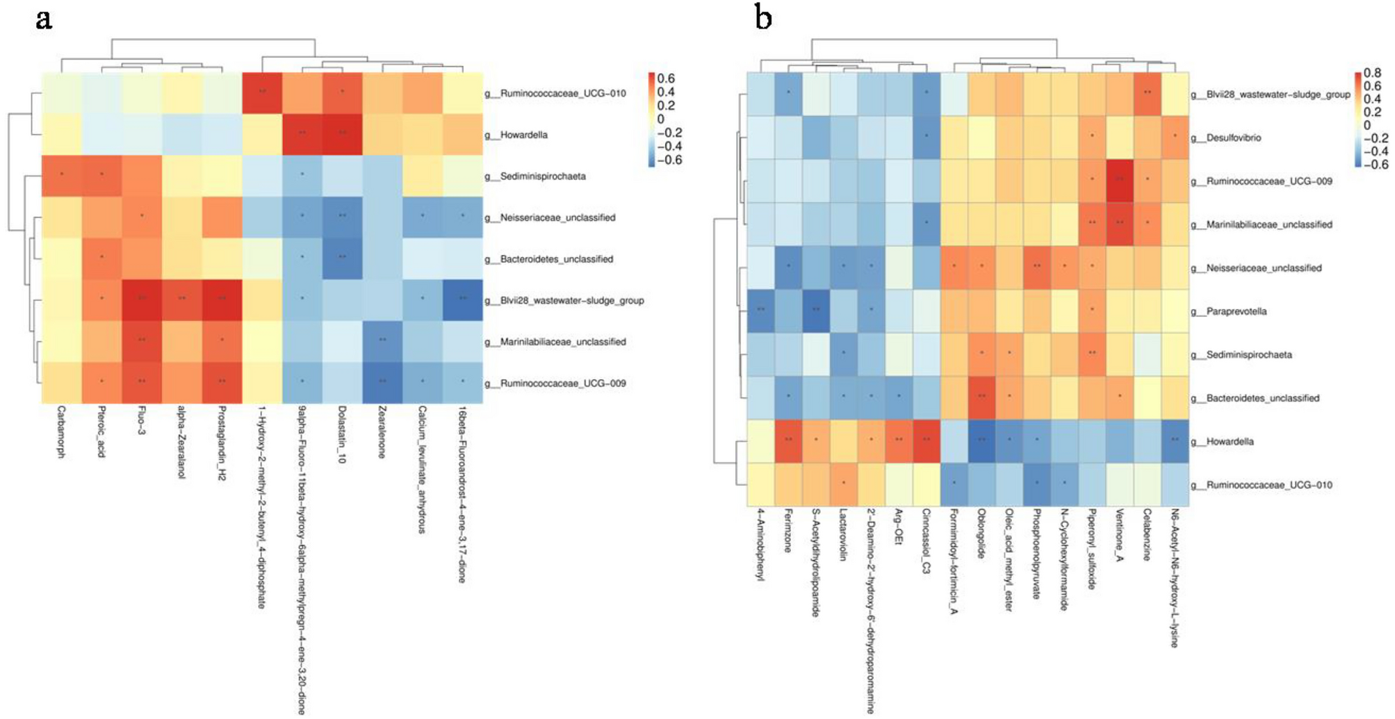
Heatmap of Spearman’s rank correlation coefficients of the relative abundances of different microbial communities and metabolites. (a) Negative ion mode. (b) Positive ion mode. Each square represents a Pearson correlation coefficient, while the gradation of color represents the size of each correlation coefficient. The red color represents a positive correlation, while the blue color represents a negative correlation. *P < 0.05, **P < 0.01.