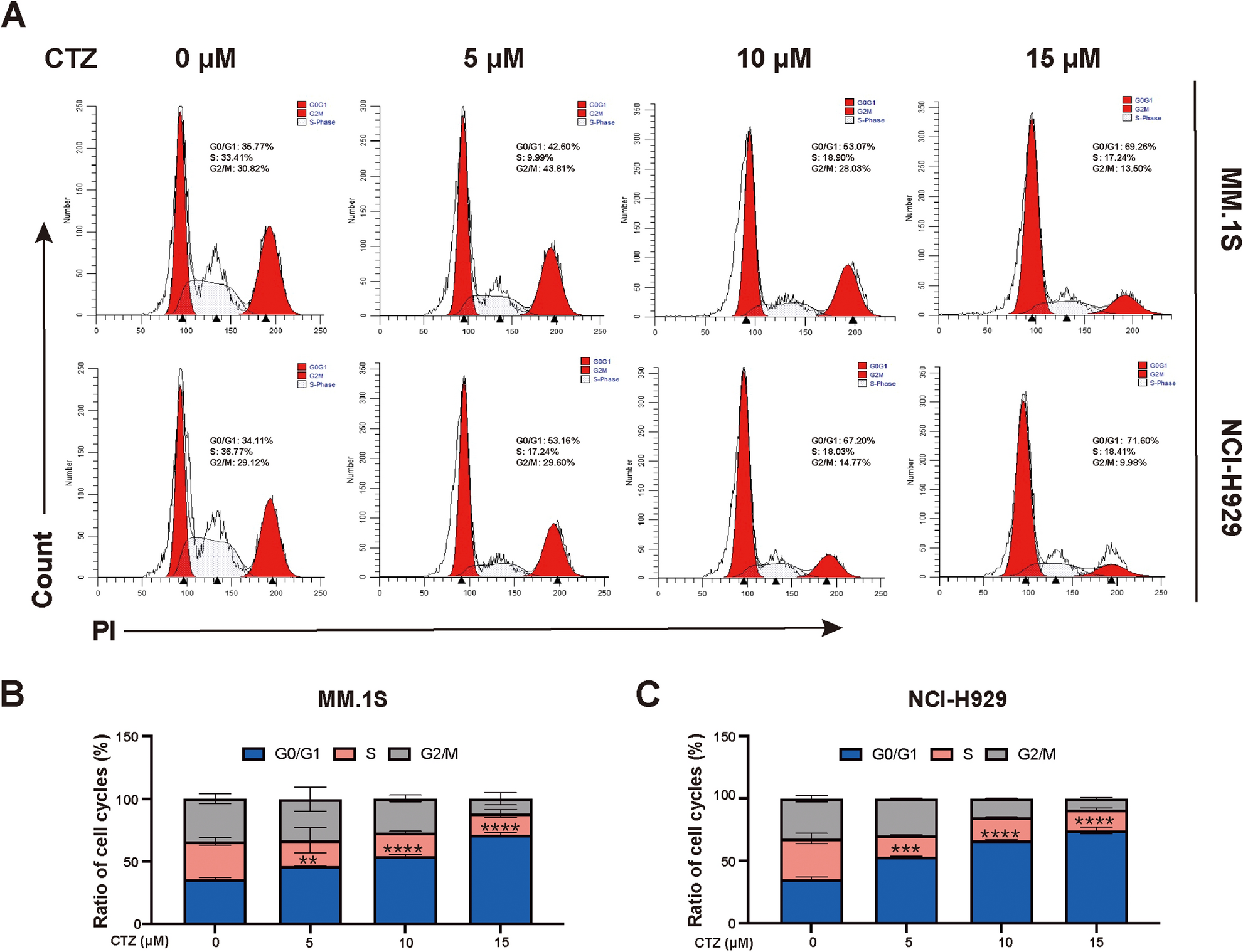
Figure 2

Effect of clotrimazole on the cell cycle of MM.1S and NCI-H929 multiple myeloma cells. (a) Cell cycle progression of MM.1S and NCI-H929 cells cultured with clotrimazole (0, 5, 10, 15 μM) for 12 h. (b,c) Cell cycle progression of MM.1S and NCI-H929 cells. *p < 0.05, **p < 0.01, ***p < 0.001, ****p < 0.0001 versus controls. ns not significant (p ≥ 0.05).