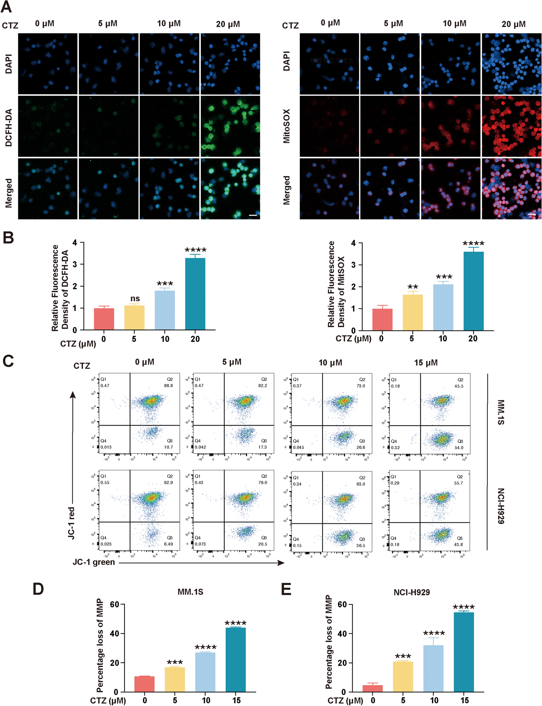
Figure 4

Alterations in reactive oxygen species (ROS) levels and mitochondrial membrane potential (MMP) by CTZ in multiple myeloma cells. (a) Fluorescence microscopy analysis of total ROS and mitochondrial ROS production in NCI-H929 cells treated with clotrimazole (CTZ). Scale bar: 10 μm. (b) Quantification of Fluorescence Intensity of DCFH-DA and MitoSOX in NCI-H929 cells treated with different concentrations of CTZ. (c) Using flow cytometry, MMP in MM.1S and NCI-H929 cells were cultured by different concentrations of CTZ and stained with JC-1 dye. (d,e) Rate of MMP loss in CTZ-treated cells. *p < 0.05, **p < 0.01, ***p < 0.001, ****p < 0.0001 versus controls. ns not significant (p ≥ 0.05).