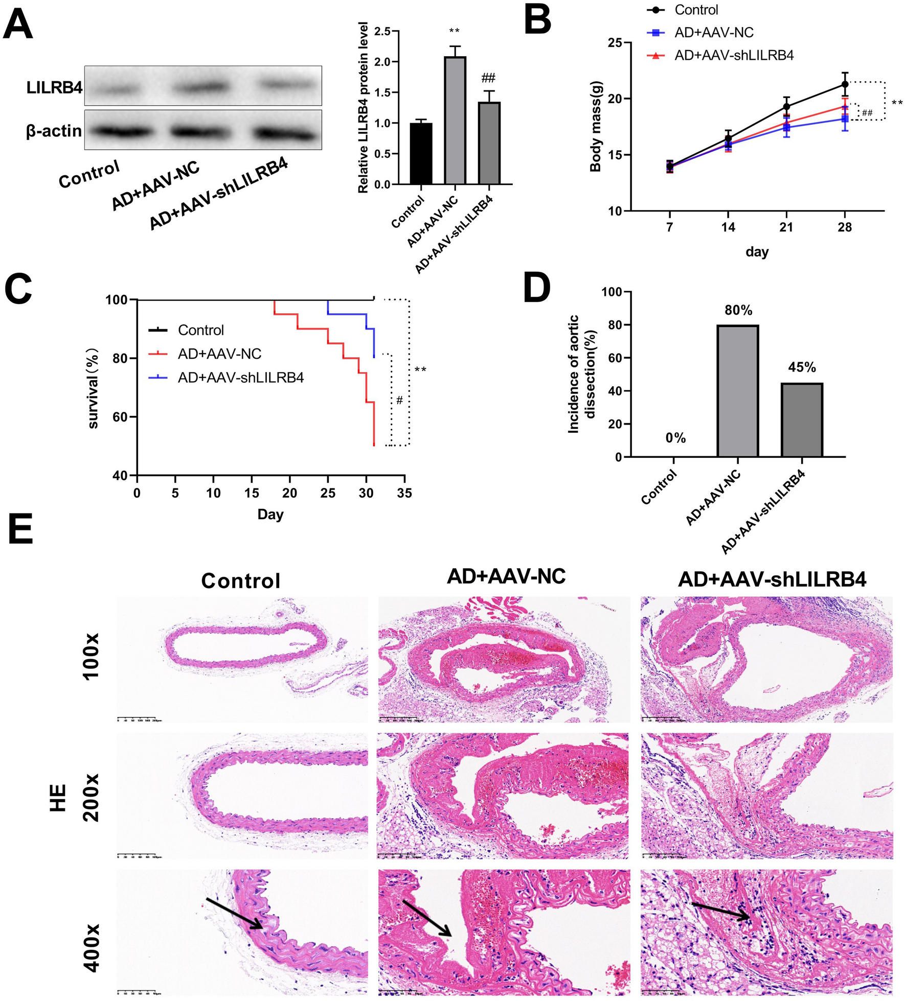
Figure 1

Knockdown of LILRB4 inhibits AD formation (n = 6). (A) AAV2-mediated knockdown of LILRB4 was evaluated using western blot analysis. (B) Changes in body weight of mice in control, AD + AAV-NC, and AD + AAV-shLILRB4 groups. (C) The survival rate of mice in the three groups. (D) Probability of AD formation in each group of mice. (E) HE staining of the aorta in the three groups. Scale bar: 400 μm. Data are represented as mean ± SD of six mice. Unpaired Student's t test: **P < 0.01 versus Control group; #P < 0.05, ##P < 0.01 versus AD + AAV-NC group.