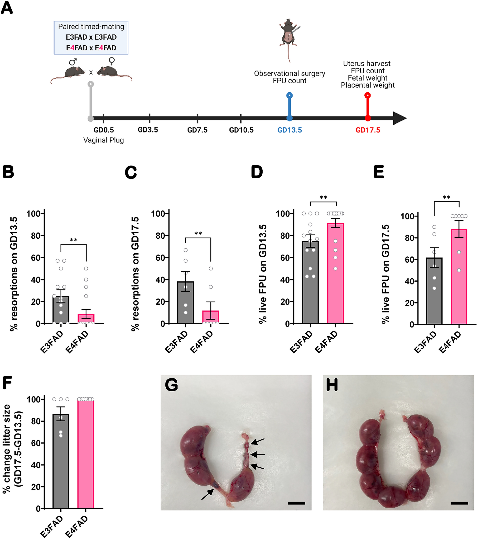
Figure 4

Pregnancy outcomes in EFAD mice. Diagram of gestation timeline, observational surgery, and experimental endpoints (A). Proportion of resorptions in E3FAD and E4FAD mice on GD13.5 (n = 13 and n = 17, respectively) (B) and GD17.5 (n = 6 and n = 7, respectively) (C). Corresponding proportion of viable fetal-placental units (FPU) at GD13.5 (D) and GD17.5 (E). % change in litter size between the day of surgery (GD13.5) and experimental endpoint (GD17.5) (F). Representative images of uteri harvested on GD17.5 from E3FAD (G) and E4FAD (H) pregnancies showing the presence of resorbed FPU (black arrow) in E3FAD (Scale bar: 1 cm). Data was tested for normality and represented as mean ± SEM (B–F). The differences between genotypes were determined by Chi-square test (B–E) or two-way ANOVA (F). **p ≤ 0.01. All mice used in this experiment were obtained from colony I.