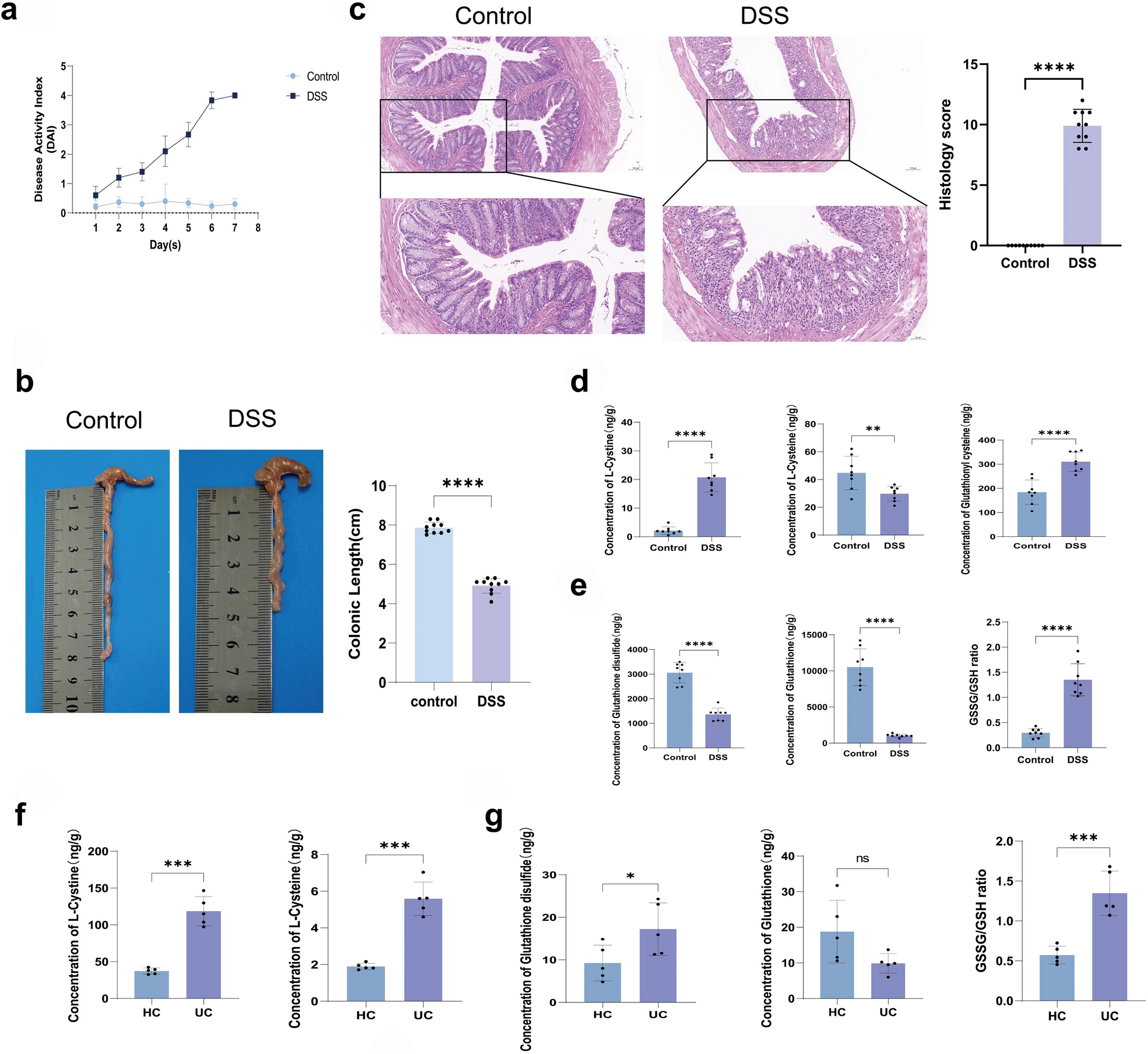
Figure 3

The presence of disulfide stress in intestinal mucosal tissues of DSS-induced colitis mice and UC patients. (a) Disease activity index scores of mice. (b) Representative pictures of the colon and statistics regarding its length in normal control and DSS-induced colitis mice. (c) HE-stained sections and histological scores of the colon of normal control and DSS-induced colitis mice. (d) The cystine (left), cysteine (middle), and glutathionyl-cysteine (right) contents in the intestinal tissues of normal control and DSS-induced colitis mice. (e) The GSSG (left) and GSH (middle) contents and GSSG to GSH ratio (right) of normal control and DSS-induced colitis mice. (f) The cystine and cysteine contents in intestinal tissues of healthy individuals and UC patients. (g) The GSSG (left)and GSH (middle) contents and the GSSG to GSH ratio (right) in intestinal tissues of healthy individuals and UC patients.