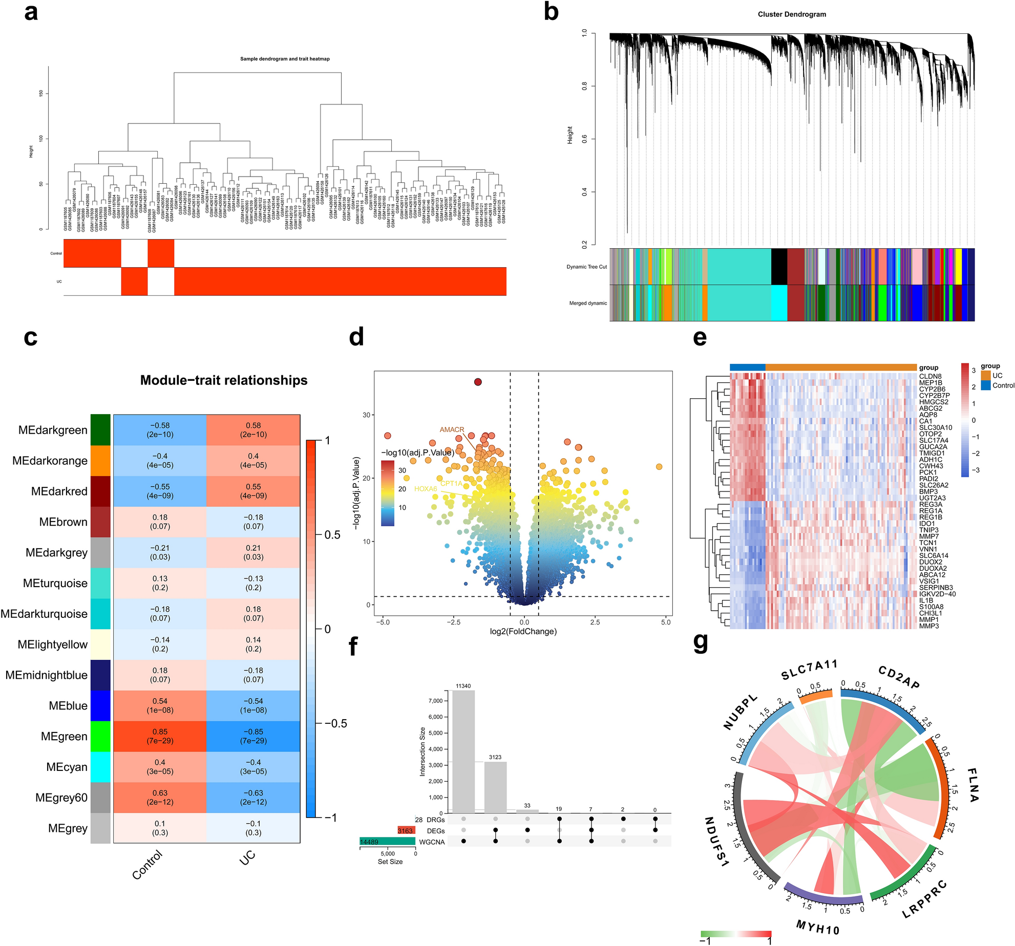
Figure 4

Screening candidate genes closely related to UC based on DRGs. (a) Clustering and phenotyping of samples in the dataset. Each branch in the figure represents a sample, the height in the vertical coordinates is the clustering distance, and the horizontal coordinates are the phenotypic traits to which the samples correspond. (b) Module clustering dendrogram. This graph indicates different genes in the horizontal direction and the uncorrelation between genes in the vertical direction; the lower the branch is, the less uncorrelation of the genes within the branch, i.e., the stronger the correlation. (c) Heatmap of the correlation between module trait genes and clinical traits. Vertical coordinates are different modules, horizontal coordinates are different traits, and each square indicates the correlation coefficient and significance p value for a module and a trait. (d) Volcano plot showing the DEGs between UC and healthy individuals. (e) Heatmap showing the TOP 20 upregulated and downregulated DEGs between UC and healthy individuals. (f) UpSet plot showing the number of candidate genes obtained from the intersection of the DEGs, hub genes, and the 28 DRGs. (g) Circos plot showing the number of genes and correlations between candidate genes.