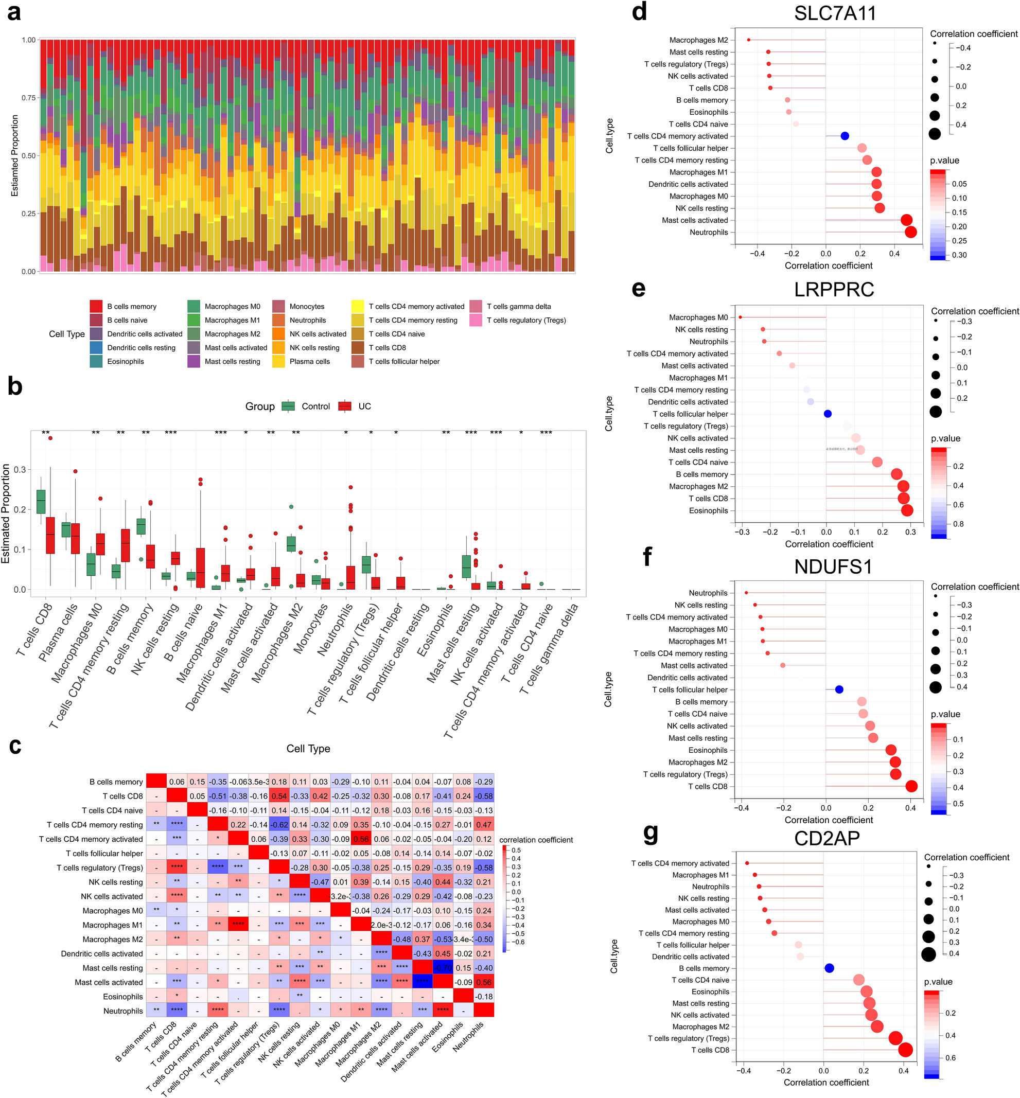
Figure 7

Evaluation of immune cell infiltration in UC. (a) Immune cell scoring plots of the training set samples showing the difference in infiltration abundance of 22 immune cells among healthy individuals and UC patients. (b) Box line plots showing the infiltration abundance of 22 immune cells in healthy individuals and UC patients. (c) Heatmap showing the correlations between the differentially abundant immune cells. (d–g) Lollipop plots showing the correlations of the characterized genes with the differentially abundant immune cells.