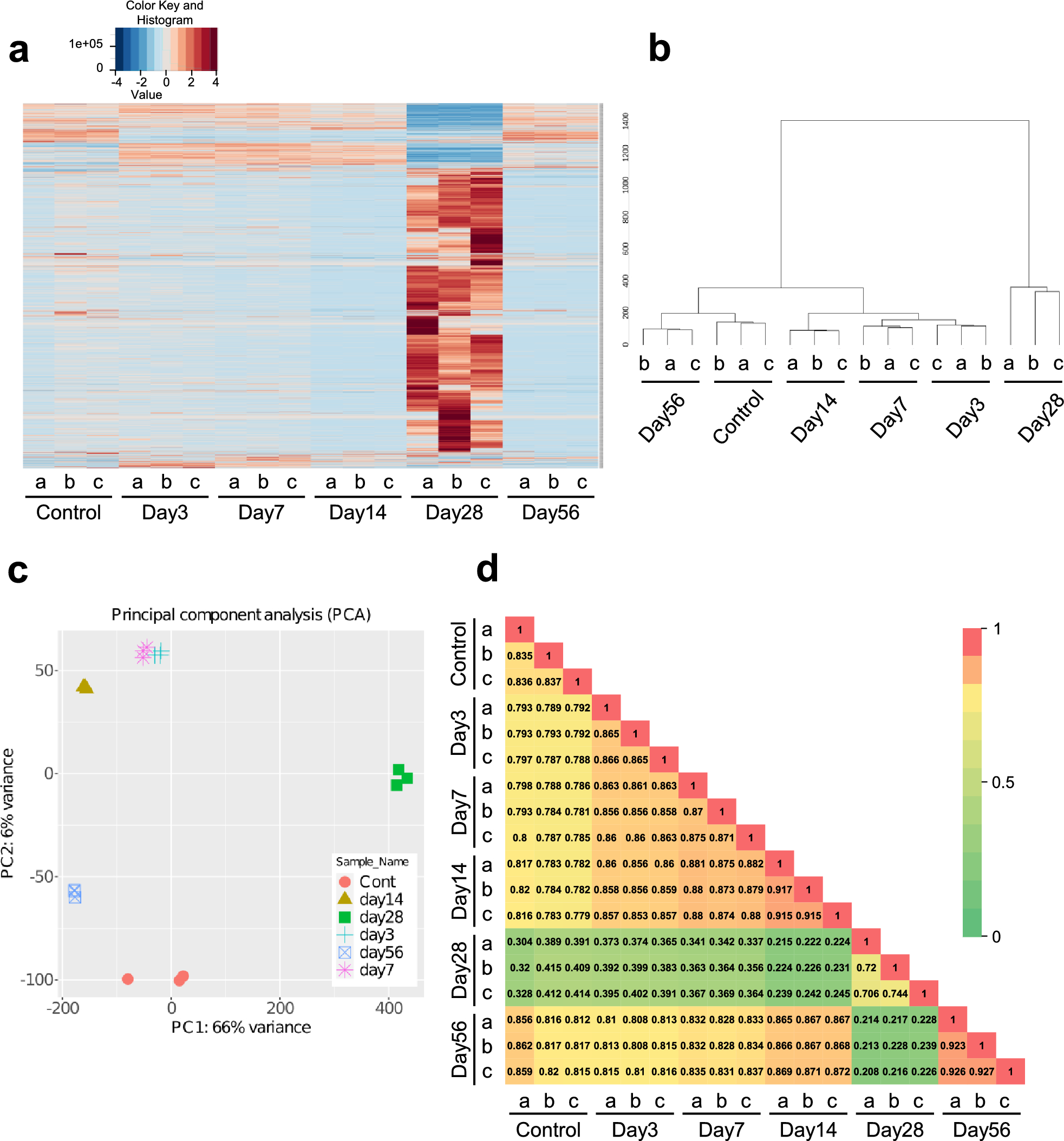
Figure 1

Comprehensive analysis of gene expression in periodontal ligament following tooth re-plantation. The maxillary first molar of an 8-week-old male mouse was extracted and re-planted immediately afterward. n = 3 per experimental group. (a) Heatmap illustrating the gene expression profiles in the periodontal ligament at various time points following re-plantation. Color scale: red, high relative expression; blue, low relative expression. (b) Hierarchical clustering of samples by Transcripts Per Million (TPM) values performed for all detected genes. (c) Principal component analysis plot showing the clustering of samples based on their gene expression profiles. Each dot represents an RNA-seq sample. (d) Correlation matrix comparing overall gene expression profiles. The closer the Pearson’s correlation coefficient is to 1, the greater the similarity between the samples. Bar: 0 (Green) to 1 (Red).