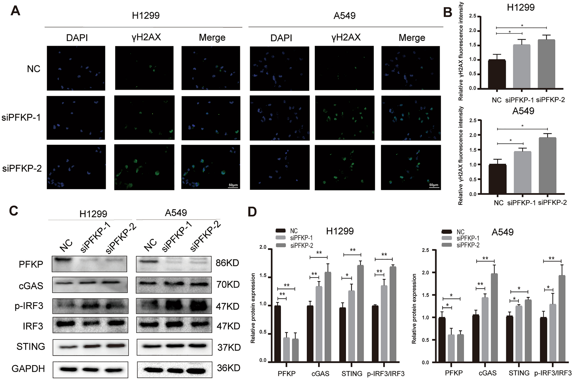
Figure 10

Inhibition of PFKP induces DNA damage and elevation of cGAS/STING pathway. (A) Immunofluorescence images of γH2AX. (B) The statistical analysis of γH2AX images. (C) Immunoblotting of cGAS/STING pathway with PFKP knockdown. (D) The statistical analysis of protein images. (*, P < 0.05; **, P < 0.01).