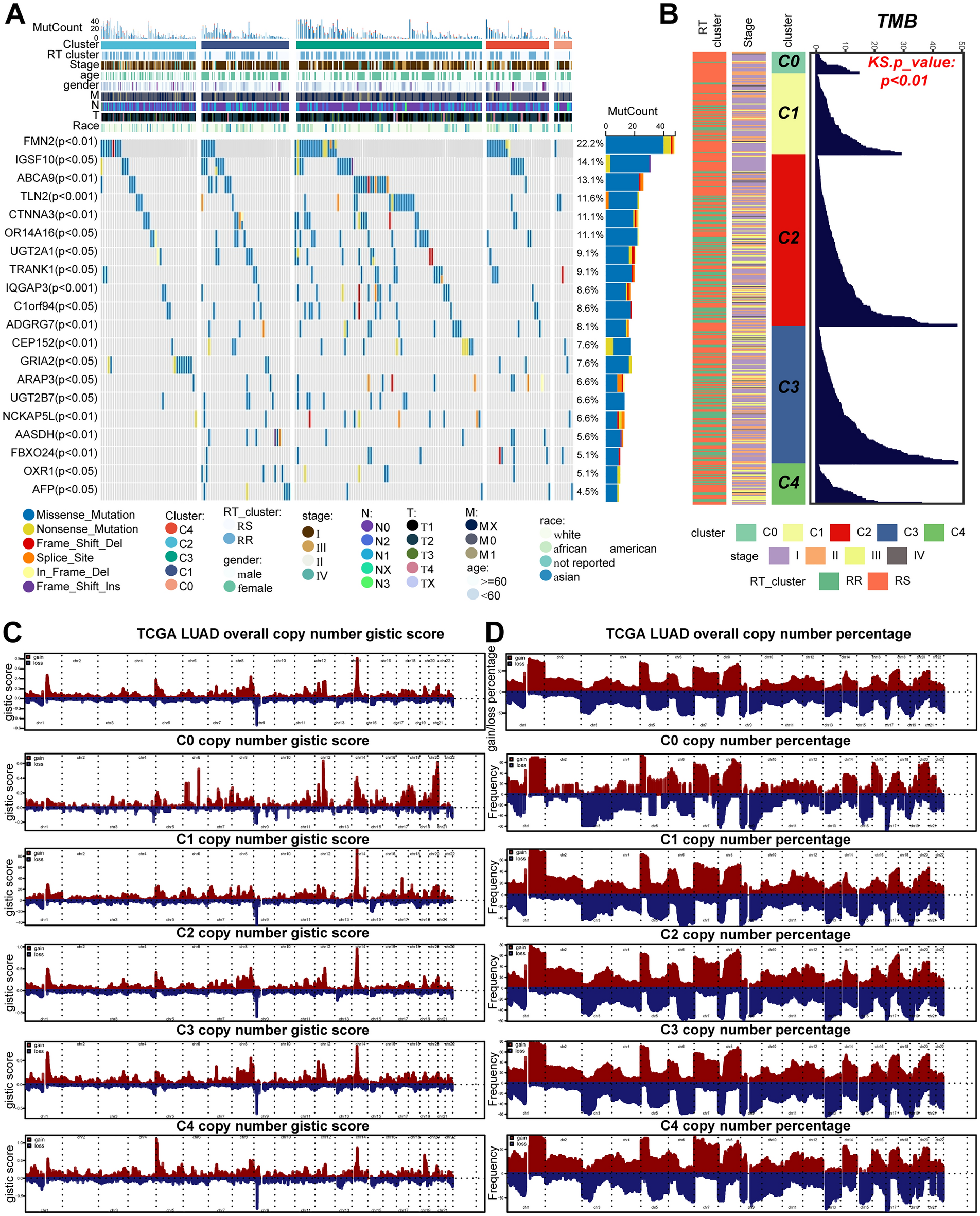
Figure 4

Genome variation map in CDR clusters. (A) Heatmap of correlation among clinical factors, CDR clusters and 20 RS mutation genes of LUAD patients. (B) Difference of tumor burden, stage and RT cluster in CDR clusters. (C–D) Frequencies of CNVs and percentage of CDR clusters in TCGA-LUAD cohort patients. Gain (brown) or loss (blue) autosomes of LUAD patients from the TCGA-LUAD cohort.