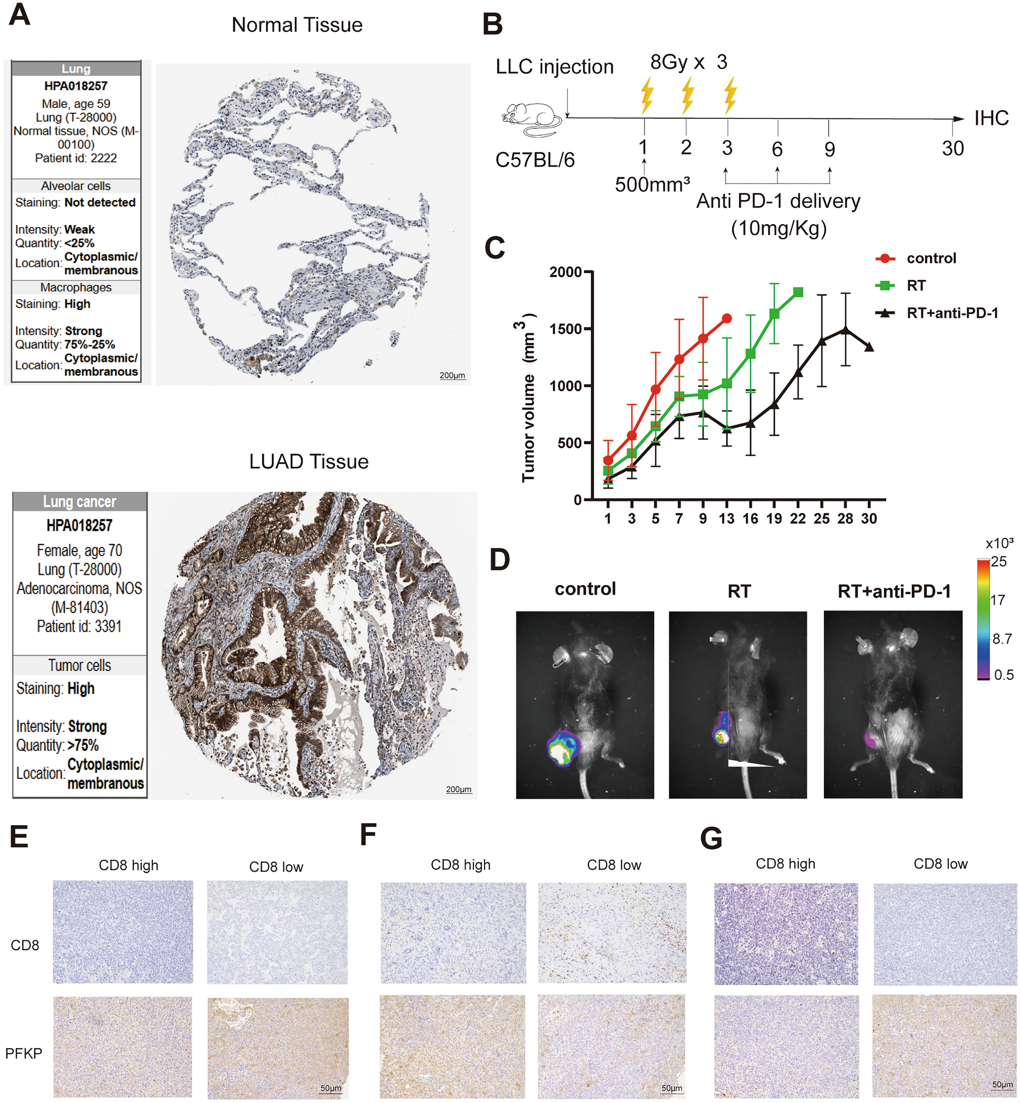
Figure 9

The role of PFKP in vivo. (A) Representative images of PFKP in clinical LUAD specimens from HPA website. (B) Schematic illustration of Lewis lung carcinoma model with RT or RT+ PD-1 combined treatment. (C) Survival of tumor-bearing mice. (D) Representative luciferase signal imaging of tumor-bearing mice. (E–G) IHC images for mice in control (E), RT (F) and RT+ PD-1 groups (G).