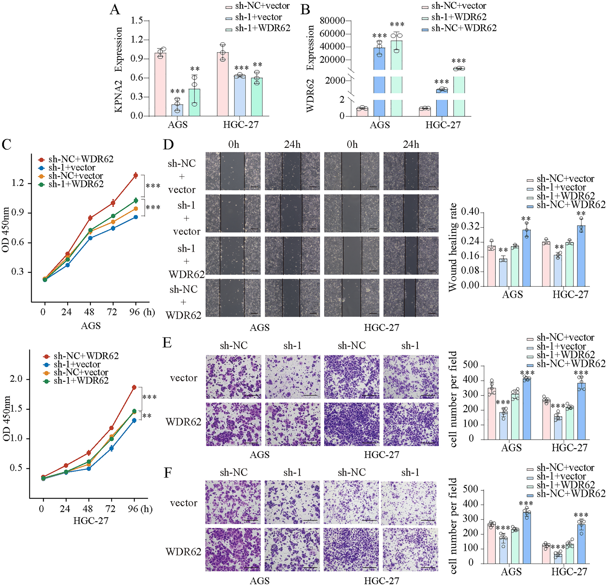
Figure 11

The oncogenic roles of KPNA2 in GC partially rely on WDR62 expression. (A,B) Downregulation of KPNA2 (sh-1) and upregulation of WDR62 in AGS and HGC-27 cells. (C) The potential of WDR62 to reverse the KPNA2-induced changes in proliferation (CCK8 assay). (D–F) The potential of WDR62 to reverse the KPNA2-induced changes in migration and invasion. (D) Wound healing assay, (E) Transwell migration assay, (F) Transwell invasion assay.