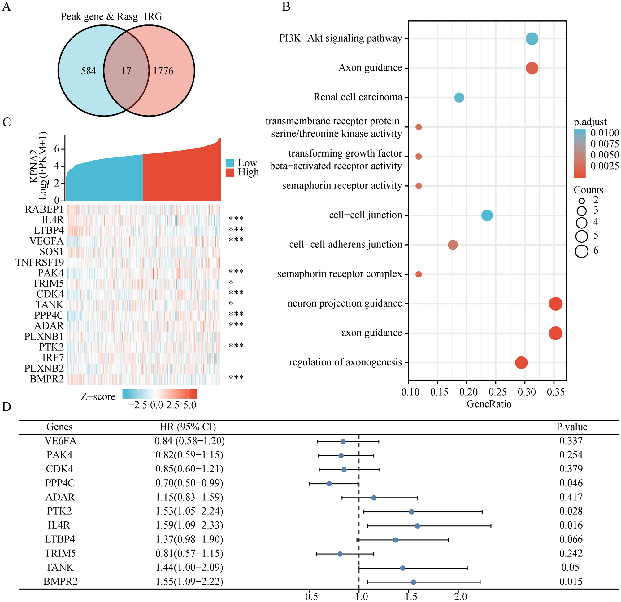
Figure 8

KPNA2 regulated the AS of IRGs. (A) Venn diagram showing the overlap of Peak gene & RASG and IRGs. (B) GO/KEGG enrichment analysis of IPRG. (C) Coexpression analysis of KPNA2 and IPRG. (D) Forest plot demonstrating the overall survival analysis of Co-IPRG in GC.