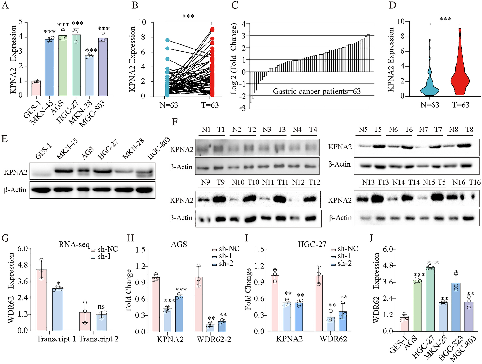
Figure 9

(A) Expression of KPNA2 mRNA in the normal GC cell line (GSE-1) and GC cell lines (MKN-45, AGS, HGC-27, MKN-28 and MGC-803). (B) Comparison of KPNA2 expression levels between 63 GC tissues and corresponding adjacent normal tissues. (C) Relative expression of KPNA2 in the 63 GC tissues and corresponding adjacent tissues. (D) Expression of KPNA2 in 63 pairs of GC tissues and corresponding adjacent tissues. (E) Expression of KPNA2 protein in the normal GC cell line (GSE-1) and GC cell lines (MKN-45, AGS, HGC-27, MKN-28 and MGC-803). (F) KPNA2 protein expression levels between GC tissues and corresponding adjacent normal tissues. (G-I) Downregulation of KPNA2 decreased WDR62 transcript 1 expression. (G) RNA-seq. (H) RT‒qPCR in AGS cell. (I) RT‒qPCR in HGC-27 cell. (J) Expression of WDR62 transcript 1 in the normal GC cell line (GSE-1) and GC cell lines (MKN-45, AGS, HGC-27, GCB-823, and MGC-803). *p < 0.05, **p < 0.01, ***p < 0.001.