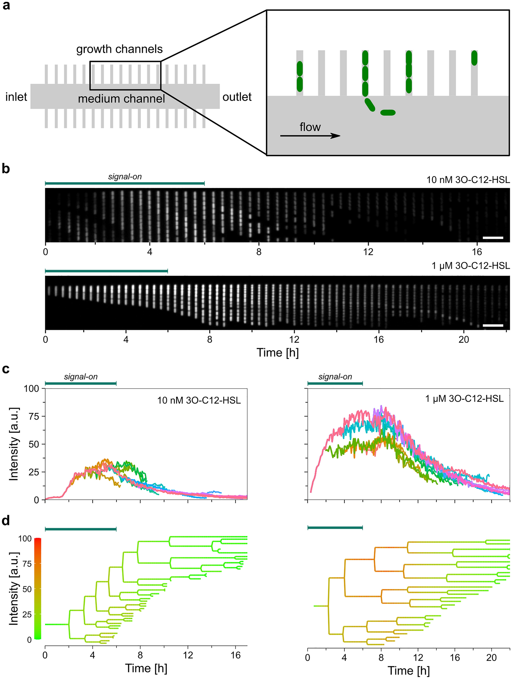
Figure 1

Tracking the quorum sensing behavior of P. aeruginosa cells in a microfluidic mother machine device during the application of different concentrations of externally added signal molecules (10 nM and 1 µM 3O-C12-HSL). (a) Schematic illustration of the microfluidic device (not scaled). (b) Kymograph (i.e., a time series of images) of a single growth channel over the time course of the experiments showing the fluorescence intensity changes of P. aeruginosa cells upon adding/removing signal molecules in 10 nM (upper panel) or 1 µM (lower panel) concentrations. The scale bar is 10 µm. Only images taken every 20 min are shown. In addition, see Supplementary Movie 1 and 2. (c) Pixel-averaged fluorescence intensity of cells from panel (b). Each color represents a new sibling cell that appeared upon division. (d) Lineage trees of cells shown in panel (b) with color coding according to pixel-averaged cellular fluorescence intensities.