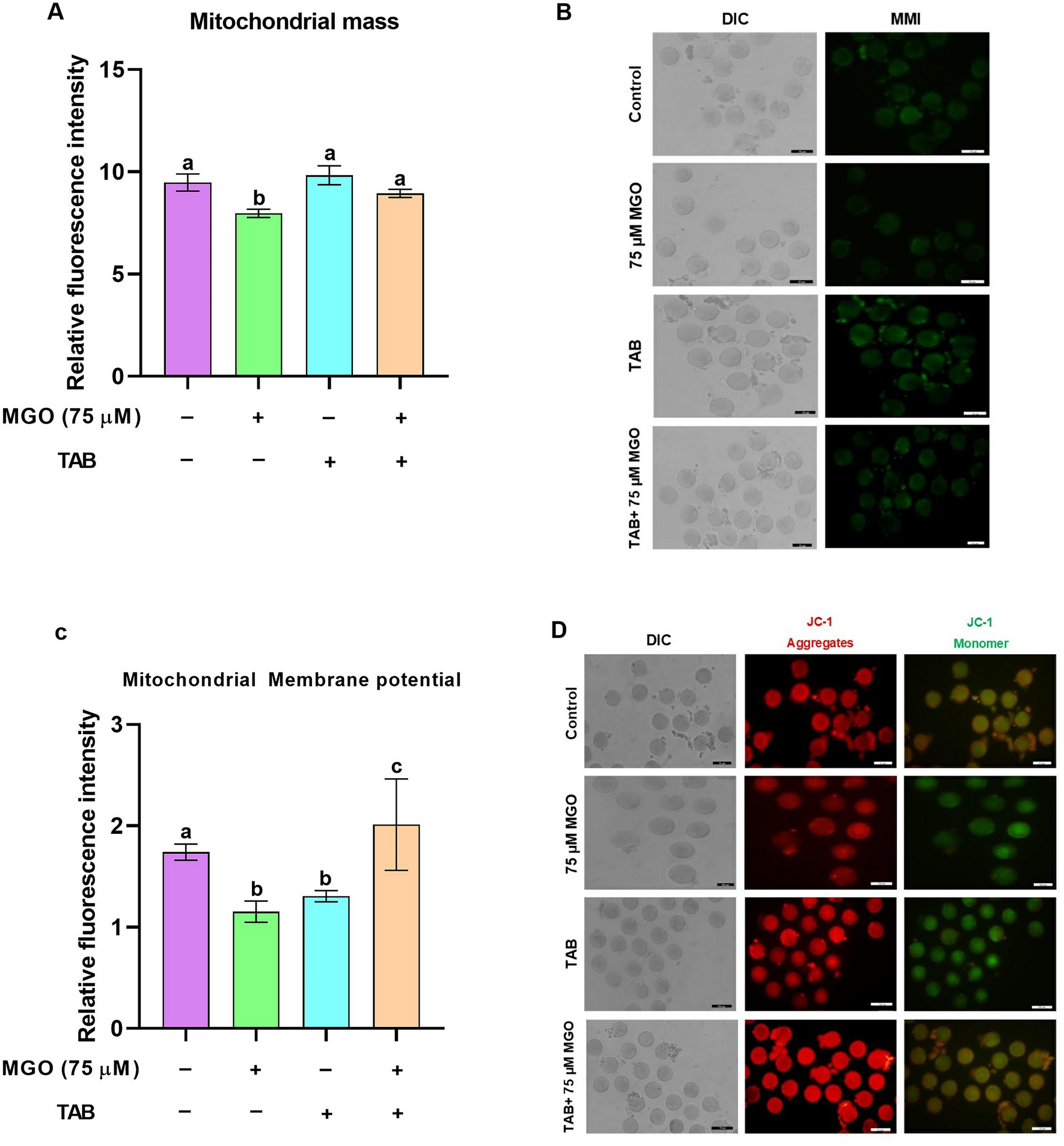
Figure 5

TAB cocktail mitigates the mitochondrial dysfunction in MGO-challenged COCs. The relative fluorescence intensity of (A) mitochondrial mass and (C) mitochondrial membrane potential. (B) The representative images showed mitochondrial mass and (D) mitochondrial membrane potential using a fluorescence microscope. Number of stained oocytes was 20 in each replicate of each treatment group. Five replicates were included. The scale bars represent 50 µm. Data are presented as means ± SEM. Different letters (a, b, and c) indicate significant differences between the treatment groups at P < 0.05. Statistical differences between groups were assessed using one-way ANOVA with LSD post-hoc test.