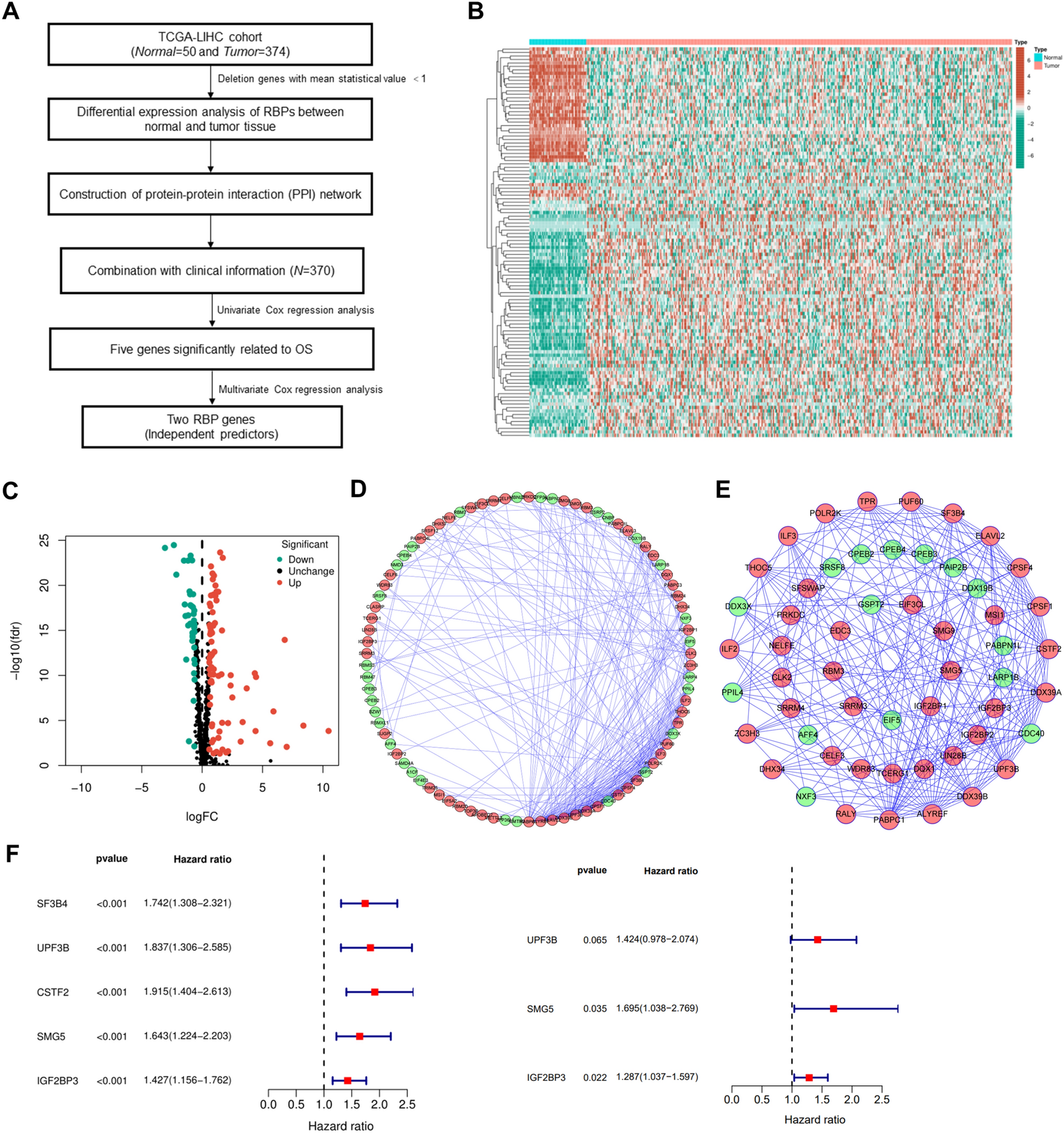
Figure 1

Selection of prognosis-related RBPs in HCC. (A) Flowchart demonstrating the workflow of identification of critical prognostic RBPs. (B) Heatmap of differentially expressed RBPs. (C) Volcano plot of differentially expressed RBPs. Upregulated and downregulated genes are represented in red and green, respectively. FDR, false discovery rate. (D,E) PPI network of all and core module-related differentially expressed RBPs (Interaction Score > 0.4) and subnetworks built through the MCODE plugin (Degree Cutoff = 2). The density of the lines represents the ability to interact. Red and green nodes represent upregulated and downregulated RBPs, respectively. (F) Univariate and multivariate Cox regression analyses for identification of critical prognosis-related RBPs.