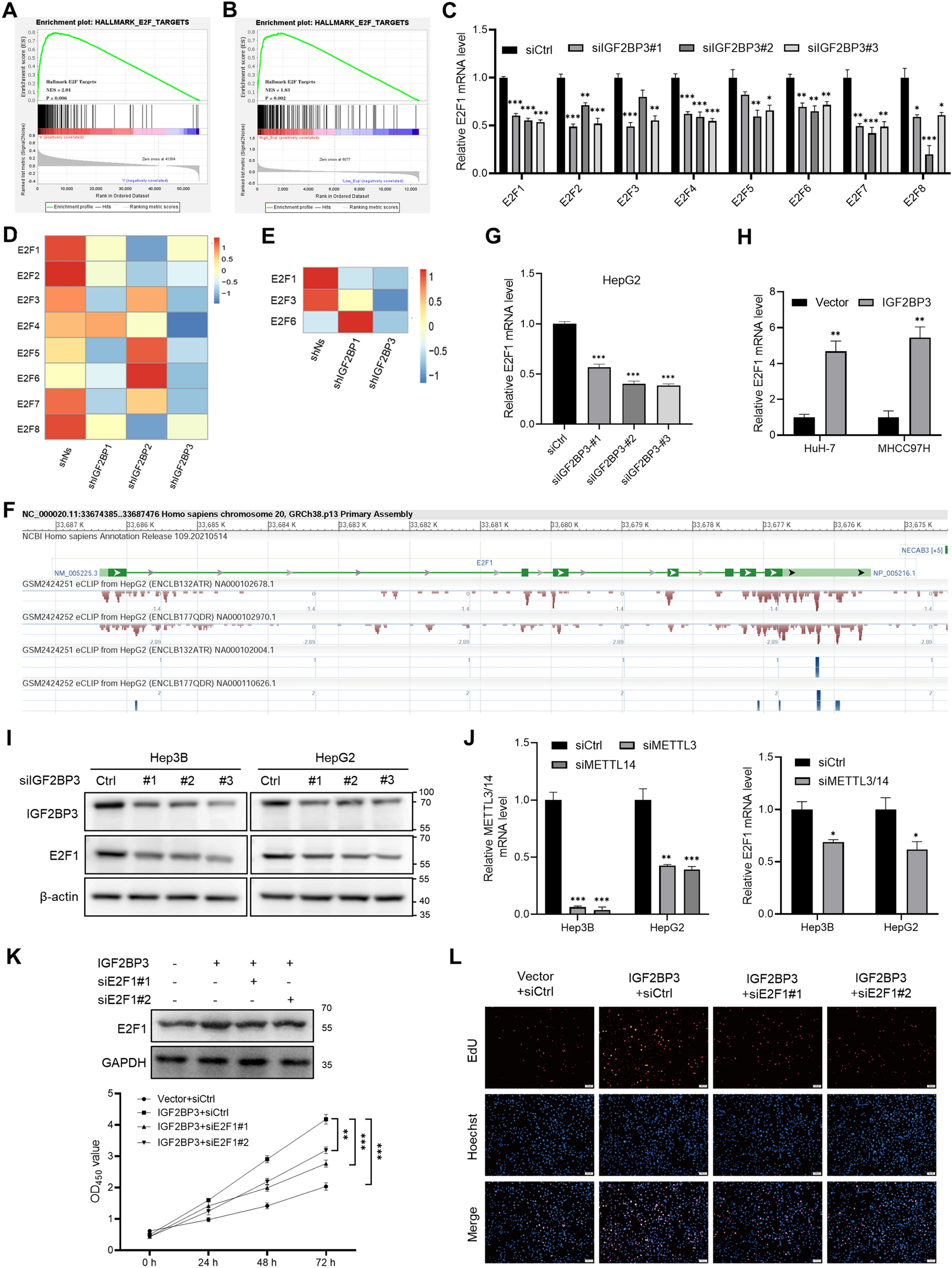
Figure 5

IGF2BP3 modulates cell proliferation by regulating E2F1 expression. (A,B) Gene set enrichment analysis was used to evaluate the enrichment scores of the indicated gene set in the high- and low-IGF2BP3-expression groups in TCGA-LIHC and GSE14520 cohorts. (C) qRT-PCR was performed to verify the reduced expression of E2F1–8 in Hep3B cells after IGF2BP3 knockdown. (D,E) Heatmap showing reduced gene expression and mRNA half-lives of E2Fs in HepG2 cells with IGF2BP knockdown. (F) The enrichment of IGF2BP3 binding peaks in the transcript of E2F1 derived from GSE92220 (crosslinking and immunoprecipitation of IGF2BP3). (G,H) qRT-PCR was used to assess E2F1 expression in the indicated cells. (I) Western blotting was used to verify reduced E2F1 expression in Hep3B and HepG2 cells after IGF2BP3 knockdown. (J) qRT-PCR was used to verify reduced E2F1 expression in Hep3B and HepG2 cells after METTL3/14 knockdown. (K,L) CCK-8 and EdU assays showed that upregulation of IGF2BP3 significantly enhanced the growth of HuH-7 cells, which could be reversed by E2F1 silencing. Significant differences were estimated using the one-way ANOVA with Turkey post hoc tests (C, G, and J), unpaired Student’s t-test (H and J), and two-way ANOVA (K).