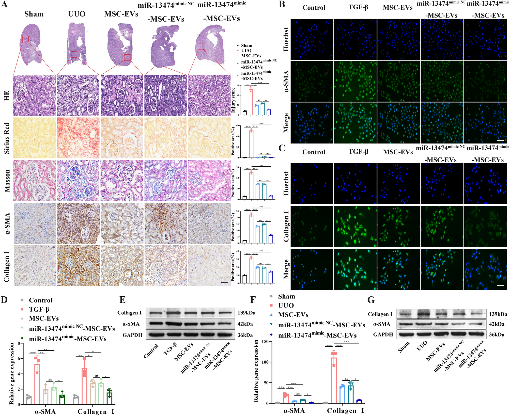
Figure 4

miR-13474 overexpression enhances the inhibitory effect of MSC-EVs on fibrosis. (A) Kidney tissue staining, HE staining, Sirius red staining, Masson staining, α-SMA immunohistochemical staining, Collagen I immunohistochemical staining in UUO rats after miR-13474mimic NC-MSC-EVs and miR-13474mimic-MSC-EVs treatment. Scale bar, 100 μm. (B) Immunofluorescence staining images of α-SMA protein in HK-2 cells in the presence of TGF-β, miR-13474mimic NC-MSC-EVs and miR-13474mimic-MSC-EVs. Scale bars, 50 μm. (C) Immunofluorescence staining images of Collagen I protein in HK-2 cells in the presence of TGF-β, miR-13474mimic NC-MSC-EVs and miR-13474mimic-MSC-EVs. Scale bars, 50 μm. (D) qRT-PCR analysis of α-SMA and Collagen I mRNA in HK-2 cells treated with TGF-β, miR-13474mimic NC-MSC-EVs and miR-13474mimic-MSC-EVs (n = 3). (E) Western blot analysis of α-SMA protein and Collagen I protein in TGF-β, miR-13474mimic NC-MSC-EVs and miR-13474mimic-MSC-EVs treated HK-2 cells (n = 3). (F) qRT-PCR analysis of α-SMA and Collagen I expression in kidney tissues of miR-13474mimic NC-MSC-EVs and miR-13474mimic-MSC-EVs treated UUO rats (n = 3). (G) Western blot detection of α-SMA protein and Collagen I protein expression in renal tissues of UUO rats after treatment with miR-13474mimic NC-MSC-EVs and miR-13474mimic-MSC-EVs (n = 3). All data are presented as means ± SEM. ns, not significant, *P < 0.05, **P < 0.01 and ***P < 0.001. Original blots are presented in Supplementary Fig. S10.