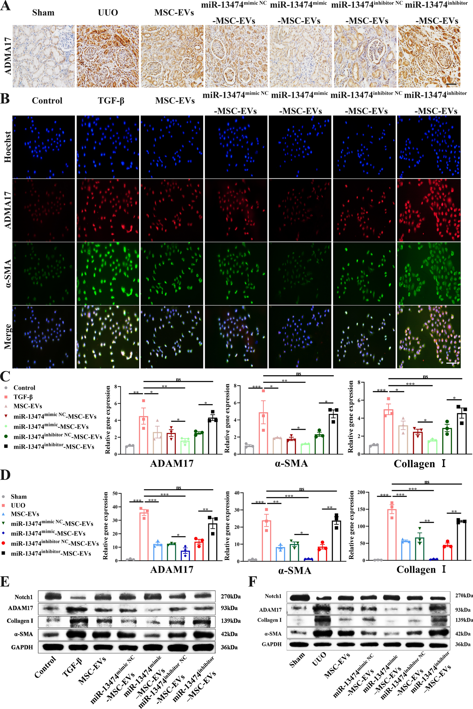
Figure 6

miR-13474 targets ADAM17 to inhibit fibrosis. (A) Immunohistochemical staining for ADAM17 in kidney tissues of UUO rats after miR-13474mimic NC-MSC-EVs, miR-13474mimic-MSC-EVs, miR-13474inhibitor NC-MSC-EVs and miR-13474inhibitor treatment. Scale bar, 100 μm. (B) Images of immunofluorescence staining for ADAM17 (red) and α-SMA (green) in HK-2 cells treated with miR-13474mimic NC-MSC-EVs, miR-13474mimic-MSC-EVs, miR-13474inhibitor NC-MSC-EVs and miR-13474inhibitor. Scale bars, 50 μm. (C) qRT-PCR for ADAM17, α-SMA and Collagen I mRNA in miR-13474mimic NC-MSC-EVs, miR-13474mimic-MSC-EVs, miR-13474inhibitor NC-MSC-EVs and miR-13474inhibitor-MSC-EVs treated HK-2 cells (n = 3). (D) qRT-PCR detection of ADAM17, α-SMA and Collagen I mRNA expression in kidney tissues of miR-13474mimic NC-MSC-EVs, miR-13474mimic-MSC-EVs, miR-13474inhibitor NC-MSC-EVs and miR-13474inhibitor-MSC-EVs treated UUO rats (n = 3). (E) Western blot analysis of Notch 1, ADAM17, α-SMA and Collagen I proteins in miR-13474mimic NC-MSC-EVs, miR-13474mimic-MSC-EVs, miR-13474inhibitor NC-MSC-EVs and miR-13474inhibitor-MSC-EVs treated HK-2 cells (n = 3). (F) Western blot analysis of Notch 1, ADAM17, α-SMA and Collagen I protein expression in kidney tissues of miR-13474mimic NC-MSC-EVs, miR-13474mimic-MSC-EVs, miR-13474inhibitor NC-MSC-EVs and miR-13474inhibitor-MSC-EVs treated UUO rats (n = 3). All data are presented as means ± SEM. ns, not significant, *P < 0.05, **P < 0.01 and ***P < 0.001. Original blots are presented in Supplementary Fig. S12.