Figure 5
From: Correlation of BUB1 and BUB1B with the development and prognosis of endometrial cancer

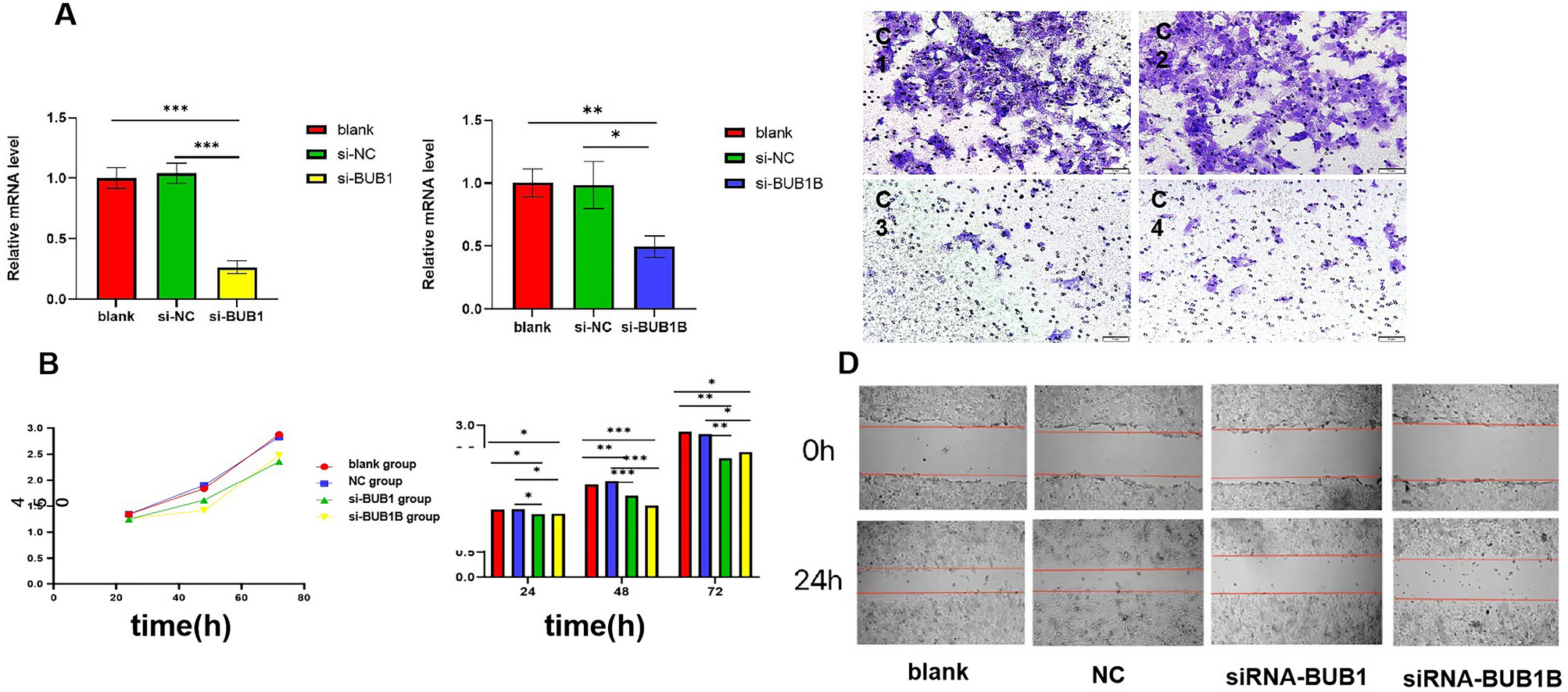
Influence of BUB1 and BUBIB knockdown on EC cell phenotype. (A) The growth of Ishikawa cells in each group; (B) The migration rates of Ishikawa cells in each group: blank group (50.99 ± 1.02)%, NC-siRNA group (66.50 ± 7.74)%, BUB1-siRNA group (34.87 ± 4.26)%, and BUB1B-siRNA group (31.96 ± 4.72)%; (C) The number of cells that crossed the membrane in each group: blank group (127.3 ± 4.8), NC-siRNA group (125.3 ± 3.9), BUB1-siRNA group (48.6 ± 3.2), and BUB1B-siRNA group (35.0 ± 2.1). *P < 0.05, **P < 0.01, ***P < 0.001.