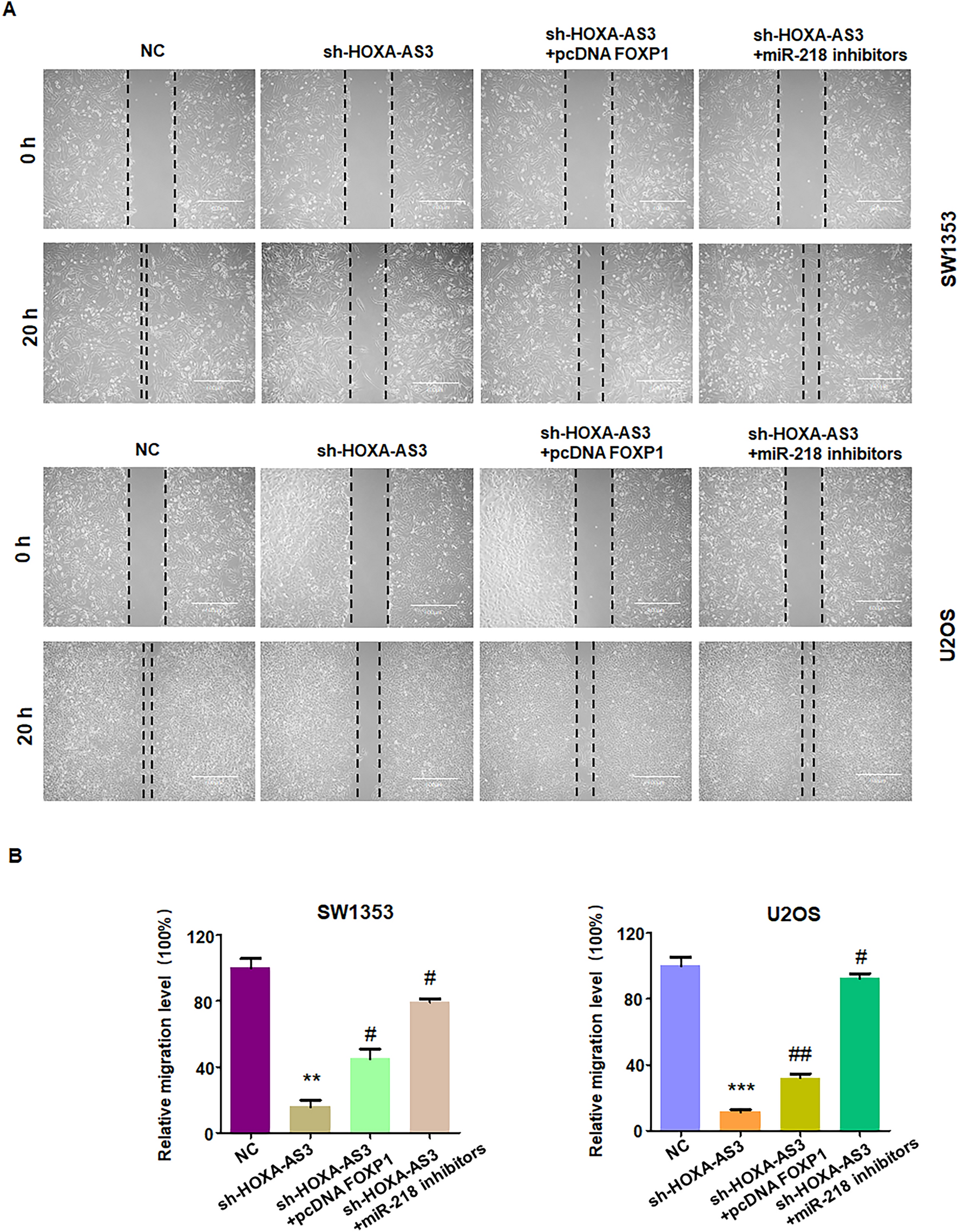
Figure 5

Downregulation of lncRNA HOXA-AS3 reduces cell migration via miR-218-5p and FOXP1. (A) Wound healing assays were performed to measure migratory ability in osteosarcoma cells co-transfected with sh-HOXA-AS3 and pcDNA FOXP1, or sh-HOXA-AS3 and miR-218 inhibitors. (B) Quantitative data are shown for colony formation. **p < 0.01; ***p < 0.001 versus control group. #p < 0.05; ##p < 0.01 versus sh-HOXA-AS3 alone.