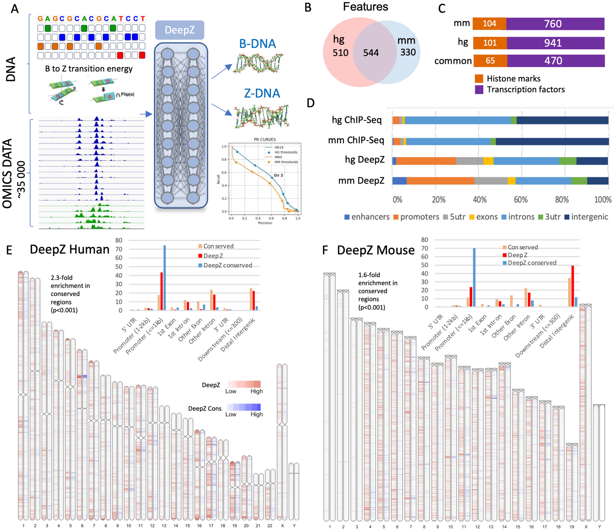
Figure 1

DeepZ predictions in human and mouse genomes based on the common set of omics features. (A) General Schema of DeepZ approach, with PR curves showing model performance. (B) Number of common and unique features used in DeepZ model. (C) Distribution of features over functional groups. (D) Distribution of Z-DNA regions over genomic regions. (E) Whole-genome distribution of DeepZ predicted Z-flipons in human genome. (F) Whole-genome distribution of DeepZ predicted flipons in mouse genome. In (E,F) regions conserved between human and mouse are highlighted in blue. Bar-graphs in (E,F) present distribution of conserved regions, DeepZ and conserved DeepZ predictions over genomic regions.