Figure 5
From: Splicing is dynamically regulated during limb development

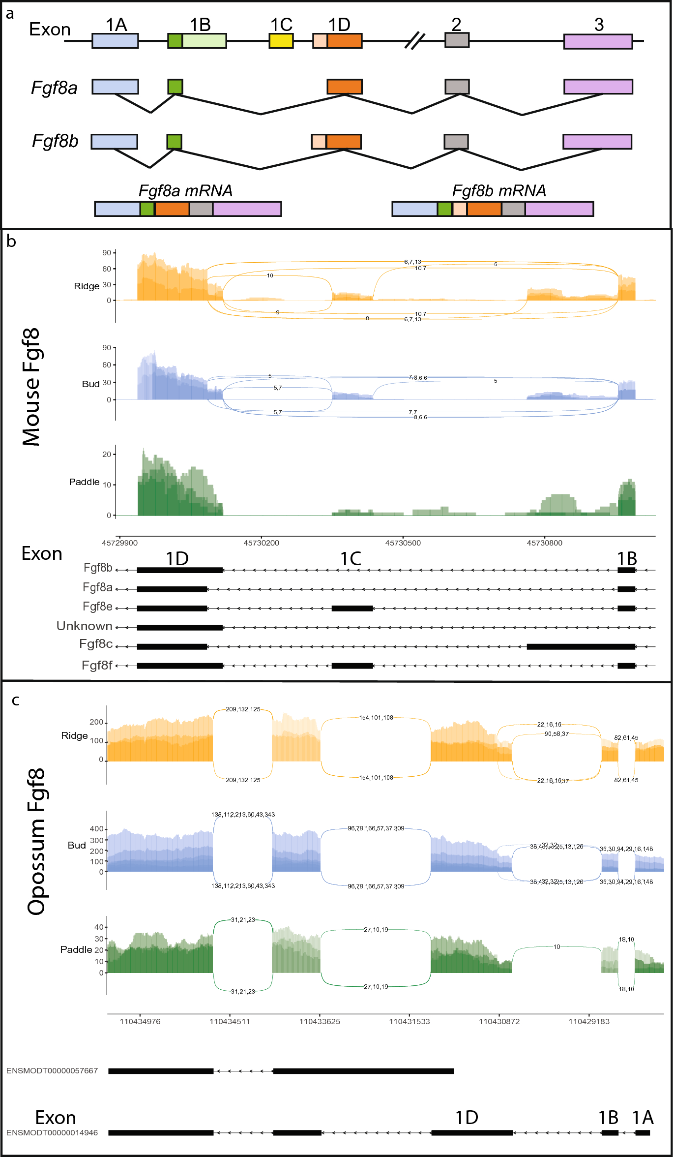
Fgf8 splice variants are present in both mouse and opossum limbs. (A) Splicing of Fgf8 produces two key splice variants, Fgf8a and Fgf8b, which differ by the exclusion or inclusion of 33 basepairs of the exon 1D. (B, C) Sashimi plot of (B) mouse and (C) opossum Fgf8 exons 1b–1d at the ridge (yellow), bud (blue) and paddle (green) stages. Reads spanning exon junctions are shown by the bridges with read counts indicated. Fgf8a and Fgf8b are present in both mouse and opossum limbs at the ridge and bud stages.